
Kartogenin prevents cartilage degradation and alleviates osteoarthritis progression in mice via the miR-146a/NRF2 axis Kartogenin
通过miR-146a/NRF2轴阻止软骨降解并缓解小鼠骨关节炎进展

主讲人:田瑞娇
https://doi.org/10.1038/s41419-021-03765-x
Hou et al. Cell Death and Disease (2021) 12:483
Abstract:
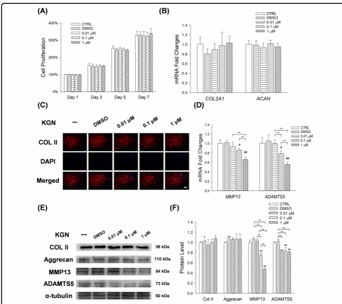
Osteoarthritis (OA) is a common articular degenerative disease characterized by loss of cartilage matrix and subchondral bone sclerosis. Kartogenin (KGN) has been reported to improve chondrogenic differentiation of mesenchymal stem cells. However, the therapeutic effect of KGN on OA-induced cartilage degeneration was still unclear. This study aimed to explore the protective effects and underlying mechanisms of KGN on articular cartilage degradation using mice with post-traumatic OA. To mimic the in vivo arthritic environment, in vitro cultured chondrocytes were exposed to interleukin-1β (IL-1β). We found that KGN barely affected the cell proliferation of chondrocytes; however, KGN significantly enhanced the synthesis of cartilage matrix components such as type II collagen and aggrecan in a dose-dependent manner. Meanwhile, KGN markedly suppressed the expression of matrix degradation enzymes such as MMP13 and ADAMTS5. In vivo experiments showed that intra-articular administration of KGN ameliorated cartilage degeneration and inhibited subchondral bone sclerosis in an experimental OA mouse model. Molecular biology experiments revealed that KGN modulated intracellular reactive oxygen species in IL- 1β-stimulated chondrocytes by up-regulating nuclear factor erythroid 2-related factor 2 (NRF2), while barely affecting its mRNA expression. Microarray analysis further revealed that IL-1β significantly up-regulated miR-146a that played a critical role in regulating the protein levels of NRF2. KGN treatment showed a strong inhibitory effect on the expression of miR-146a in IL-1β-stimulated chondrocytes. Over-expression of miR-146a abolished the anti-arthritic effects of KGN not only by down-regulating the protein levels of NRF2 but also by up-regulating the expression of matrix degradation enzymes. Our findings demonstrate, for the first time, that KGN exerts anti-arthritic effects via activation of the miR- 146a-NRF2 axis and KGN is a promising heterocyclic molecule to prevent OA-induced cartilage degeneration.
摘要:
骨关节炎(OA)是一种常见的关节退行性疾病,其特征是软骨基质丧失和软骨下骨硬化。据报道,Kartogenin (KGN)可促进间充质干细胞的软骨分化。然而,KGN对oa诱导的软骨变性的治疗效果尚不清楚。本研究旨在探讨KGN对创伤后骨性关节炎小鼠关节软骨退化的保护作用及其机制。为了模拟体内关节炎环境,体外培养的软骨细胞暴露于白细胞介素-1β (IL-1β)中。我们发现KGN几乎不影响软骨细胞的增殖;然而,KGN以剂量依赖性的方式显著增强软骨基质成分(如II型胶原和聚集蛋白)的合成。同时,KGN显著抑制基质降解酶MMP13和ADAMTS5的表达。体内实验表明,在实验性OA小鼠模型中,关节内给药KGN可改善软骨退变并抑制软骨下骨硬化。分子生物学实验显示,KGN通过上调核因子红细胞2相关因子2 (NRF2),调节il - 1β刺激的软骨细胞内活性氧,而对NRF2 mRNA的表达几乎没有影响。芯片分析进一步发现IL-1β显著上调miR-146a, miR-146a在调节NRF2蛋白水平中发挥关键作用。KGN处理对il -1β刺激的软骨细胞中miR-146a的表达有很强的抑制作用。过表达miR-146a不仅通过下调NRF2蛋白水平,还通过上调基质降解酶的表达来消除KGN的抗关节炎作用。我们的研究结果首次证明,KGN通过激活miR146a-NRF2轴发挥抗关节炎作用,KGN是一种很有前途的杂环分子,可以防止oa诱导的软骨变性。