生物屋 2024-06-10 15:31 上海
[概述]
目前,学术界对细胞污染的报道越来越多,《The Scientist》期刊的 2008 年 9 月 16 日期发表了 Megan Scudellari 撰写的题为 A case of mistaken identity 的文章,文中指出现已发表的 650 多项研究中所用的乳腺癌细胞可能并不是真正的乳腺癌细胞。《Nature》于 2009 年发表了一篇以Identity crisis 为题的社论文章,发表了一株细胞系约 18%-36% 的污染事件。时至今日,遭污染的细胞系已经进入上千家实验室,并且多家实验室发表的论文所使用的就是这一细胞系。目前有> 400 个细胞系被鉴定为交叉污染 (数据源自 http://iclac.org/databases/cross-contaminations/)。此外,国际细胞权威机构(ICLAC)在 2012 年建立了标准,并建立交叉污染数据库,和鉴定错误的细胞系。《Nature》宣布从2015 年 5 月 1 日起,Nature及子刊文章所用细胞需要审查。对于大多数细胞来说,可通过DNA 测序或 STR 技术来鉴定细胞系是否被污染。
细胞培养物污染往往是细胞培养实验室中最常见的问题,有时会造成非常严重的后果。细胞培养污染物可分为两大类,一类是化学污染物,如培养基、血清和水中的杂质,包括内毒素、增塑剂和洗涤剂,另一类是生物污染物,如细菌、霉菌、酵母、病毒、黑胶虫和支原体,以及其它细胞系的交叉污染。虽然污染无法完全消除,但可以通过全面了解其来源并遵循良好的无菌技术来降低污染的发生频率和严重性。

细菌污染
细菌是普遍存在的单细胞微生物,其直径通常只有几微米,形状多样,如球状、杆状和螺旋状等。细菌由于分布广泛、生长迅速和体积小等特点,细菌污染是细胞培养中最常见的污染,其污染主要来源于实验室环境、实验人员(实验服)、实验用具等,甚至在细胞培养过程中添加抗菌素(一般为预防剂量),也可能因为操作不慎而引起污染。
种类:
造成细菌感染最常见的有革兰氏阳性菌如枯草杆菌、葡萄球菌等;大肠杆菌、假单胞菌等革兰氏阴性菌也会造成细菌感染。
特征:
·细菌增殖速度快,一般污染后48-72小时爆发式增殖;
·营养消耗快,大多能改变培养液的pH,使培养液变混浊;肉眼可见培养瓶底部有一层白色的薄膜,培养基浑浊变酸变黄呈云雾状;
·镜下观察有自由行动的颗粒,细胞状态差、基本死亡、看不到正常细胞形态;
·在高倍镜下看到的有可能是一些细胞状态不好分泌的杂质,也有些是细胞凋亡后的碎片。

处理方法:
·日常可以使用抗生素(如青霉素-链霉素双抗、庆大霉素)预防细菌污染。
·轻度污染可以先用PBS多次清洗细胞(稀释细菌),然后尝试使用高浓度的抗生素(5-10倍浓度青-链霉素)冲击细胞,24-48 h后再换成常规抗生素浓度;重度污染建议消杀后丢弃。
·细胞培养中用抗生素多为预防细菌污染,一半多联合应用。一旦发生污染后再使用抗生素常常难以根除,有的抗生素只有抑菌作用而无杀菌效应。
·但是,细胞本身也有影响,状态大不如从前,所以,防范于未然,正确操作、严格执行无菌操作规范,定期清理消毒培养设施才是关键。
细菌污染处理步骤:
1. 用DBSS洗细胞(稀释污染物):
(a) 对于单层细胞,用DBSS浸洗培养物3次,胰蛋白酶消化,通过离心重悬用DBSS再洗细胞2次;
(b) 对于悬浮细胞,通过离心重悬用DBSS洗培养物5次。
2. 在新培养瓶以最低可行种植密度再接种。
3. 加入高浓度抗生素培养基,每2天换液。(一般在正常工作浓度的5-10倍,建议做梯度实验确保对污染物杀伤力较大,对细胞影响较小)
4. 用高浓度抗生素培养基再培养。
5. 重复步骤1~4,进行3次再培养。
6. 去掉抗生素,在无抗生素培养细胞的状况下再进行3次再培养。
7. 通过相差显微镜检查培养物并进行Hoechst染色。
8. 在无抗生素的条件下再培养细胞2个月,检查确定所有污染已被移除。


真菌污染
真菌污染是细胞培养过程中最常见的另一种污染,尤其在霉雨季节,霉菌污染尤为严重。另外由于真菌可以通过孢子繁殖,因此一旦污染很容易发生扩散。
种类:
常见的真菌感染有烟曲霉菌、黑曲霉菌、毛霉菌、白色念珠菌和酵母菌污染等。酵母呈单个卵球形或球形颗粒,而霉菌呈链球状或丝状。
特征:
·霉菌污染的培养基短期内仍为清亮透明的,不会浑浊,肉眼看到培养瓶有团块的霉菌斑/菌落,可见絮状漂浮物,高倍镜下看到霉菌的菌丝,呈细束纤维状或较为密集的孢子团块,呈细丝竹节管状;污染初期pH稳定,严重后迅速升高。
·念珠菌和酵母菌一般是卵圆形出现在细胞周边,酵母菌污染会让培养基浑浊,同时其出芽生殖时有明显的一大一小连体结构。

处理方法:
·日常培养细胞时可以加入抗真菌剂(两性霉素、制霉菌素和氟康唑等)。
·真菌污染是极其难以杀灭的,但是如果细胞极为珍贵,可以尝试先用PBS多次洗涤细胞,然后使用较高浓度的两性霉素(25 µg/mL)处理12-24 h,随后使用低浓度两性霉素(如3-5 µg/mL)继续培养,直到传代的细胞恢复正常。
·真菌生长的比较慢,不那么容易被发现,但是一旦被发现,也很难挽救了。处理方法是赶紧扔掉,然后彻底消毒灭菌培养间,CO2培养箱,培养器皿和培养液。
真菌污染处理步骤:
1. 用DBSS洗细胞(稀释污染物):
(a) 对于单层细胞,用DBSS浸洗培养物3次,胰蛋白酶消化,通过离心重悬用DBSS再洗细胞2次;
(b) 对于悬浮细胞,通过离心重悬用DBSS洗培养物5次。
2. 在新培养瓶以最低可行种植密度再接种。
3. 加入高浓度抗生素培养基,每2天换液。(一般在正常工作浓度的5-10倍,建议做梯度实验确保对污染物杀伤力较大,对细胞影响较小)
4. 用高浓度抗生素培养基再培养。
5. 重复步骤1~4,进行3次再培养。
6. 去掉抗生素,在无抗生素培养细胞的状况下再进行3次再培养。
7. 通过相差显微镜检查培养物并进行Hoechst染色。
8. 在无抗生素的条件下再培养细胞2个月,检查确定所有污染已被移除。

支原体污染
支原体是一种大小介于细菌和病毒之间,并独立生活的原核微生物,广泛存在于人和动物体内。支原体也是一类没有细胞壁、高度多形性、能通过滤菌器(用于除菌的0.22µm和0.45µm孔径滤膜)、可用人工培养基培养增殖的最小原核细胞型微生物,大小为0.1-0.3 µm,无法通过光学显微镜看见,但可通过电镜观察到。由于支原体非常小,因此很难被检测到,除非它们达到了极高的密度,导致细胞培养物变质;在此之前,通常没有明显的感染迹象。一些生长缓慢的支原体可在培养物中持续存活,而不会导致细胞死亡,但它们可以改变培养体系中宿主细胞的行为和代谢。
种类:
细胞培养中常见的支原体有口腔支原体、精氨酸支原体、莱氏无胆甾原体、猪鼻支原体、肺炎支原体和发酵支原体,其中前四者占据支原体污染的绝大比例。

特征:
·培养基一般不发生浑浊,细胞增殖减慢,饱和密度下降,细胞形态异常(拉丝、铺展),出现萎缩和碎片化等;
·感染支原体的细胞,在某一时间点碎片突然增多,随着传代,细胞状态显著变差,最终导致细胞慢慢死去;
·无细胞壁,许多抗生素无效。


支原体检测方法:
·检测支原体污染的唯一可靠方法是通过使用荧光染色(例如Hoechst33258染色)、ELISA、PCR、免疫染色、放射自显影或微生物测定法定期检测培养物。
·最近十年里,有两种经典的方法被用于常规支原体检测,它们的灵敏度和可靠性已经获得了证实:培养法和指示细胞培养法。在过去几年里,支原体检测对速度快、灵敏度高且稳健性高的需求日益增加。
·在分子检测技术出现之前,传统的培养方法一直是微生物检测的金标准,迄今为止,全球范围内仍将它作为支原体常规检测方案。不同于培养法,指示细胞培养方法通过对培养物的DNA染色来判断是否存在支原体生长。可用于某些“挑剔”的支原体检测,因为这些支原体不能在用于培养方法的标准培养基中生长。
·除了以上两种药典认证的方法外,目前实验室常用的方法还有DNA荧光染色法、PCR扩增技术、环介导的等温扩增法等。通常需要一种操作简单,耗时较短,灵敏度较高,结构准确的方法以应对日常检测的需求,其中PCR扩增技术、环介导的等温扩增法以耗时短见长,而DNA荧光染色法和生长抑制试验因操作简单受到青睐,以下是各种方法的优势对比。

处理方法:
·日常预防可以在培养细胞时加入低浓度的支原体预防与清除试剂(如Mycoplasma Remover Reagent或Mycoplasma Remover Reagent Plus)预防支原体污染。
·一旦确定细胞出现支原体污染,可以尝试用支原体清除试剂(如BM-Cyclin、Mycoplasma Remover Reagent或Mycoplasma Remover Reagent Plus,作用浓度为 25 μg/ml)对支原体进行清除,一般2-3周可以看到明显的支原体清除效果。也可购买环丙沙星注射液,直接添加到培养基中,以20 μg/mL浓度培养2代后改用10 μg/mL浓度持续培养2周。
·若细胞状态尚可,添加支原体抑制剂培养2-3代可转阴;若细胞状态很差,建议消杀后丢弃。
支原体污染处理步骤:
1. 用D-PBSA洗涤细胞(稀释可以减少污染物数量):
(a) 对于单层细胞,用D-PBSA浸洗培养物3次,胰蛋白酶消化,通过离心重悬用D-PBSA再洗细胞2次;
(b) 对于悬浮细胞,用D-PBSA离心重悬洗涤细胞。
2. 以高种植密度接种1个或者多个新培养瓶。
3. 加入高浓度抗生素培养基,每2天换液。
4. 用高浓度抗生素培养基再培养,如果不同类型的抗生素与BM-Cyclin交替使用,细胞应在应用新抗生素前换液。
5. 去掉抗生素,在无抗生素培养细胞的状况下培养细胞至少2周。
6. 用PCR或者其他支原体检测方法检测培养物。
7. 在无抗生素的条件下再培养细胞2个月,检查确定所有污染已被移除。

黑胶虫污染
黑胶虫是一种生物还是非生物,学术界至今还有争议,这里暂且将其认作是一种微生物。 黑胶虫 往往来源于血清,是一种常见的细胞污染物,与细胞共生,随细胞传代而传代,通常抗生素对其无效。黑胶虫与细胞竞争性生长,对细胞生长不利,严重时导致细胞死亡。目前很多细胞存在被黑胶虫污染的现象,对细胞培养及其后续实验造成了极大地影响。
特征:
·培养基和正常培养基没有区别;
·低倍镜下是黑色的点点和细胞碎片没有区别;
·高倍镜下可以观察到点状片状的游动小体,能模仿细胞碎片和细胞分泌物做布朗运动;
·与细胞的数量成反比,细胞越多,它越少,细胞越少它越多,更换培养液或洗涤细胞不能将其去除;
·细胞生长缓慢,同时营养消耗快,需频繁更换培养液,细胞状态越养越差。


处理方法:
·若细胞状态尚可,最为快速有效的处理方式就是采用黑胶虫清除剂对黑胶虫进行清除,同时确保培养体系中的血清必须为无黑胶虫和原虫污染的优质血清,然后增加细胞密度,继续培养2-3代可清除;
·若细胞状态很差,建议消杀后丢弃。
·黑胶虫污染的细胞培养液不浑浊,颜色、透明度无明显变化,细胞增殖旺盛后会自然消失,更换血清外无需特殊处理可以增加细胞的种板密度以提高细胞的生存率,对于黑胶虫的污染目前只能采用高品质的血清进行预防。
黑胶虫污染处理步骤:
上面提到黑胶虫污染主要源于血清,故实验时尽量采用质量和口碑较好的血清培养, 黑胶虫早期污染一般采用如下方法:
1. 用0.25%的胰酶消化,当有少量细胞变圆或脱壁时,用血清终止消化;
2. 轻轻用培养液或D-Hanks液清洗3遍(缓缓流过细胞表面),不要吹打,吹散细胞;
3. 换培养瓶培养,隔天换液,2天后重复一次;
4. 此后每24-36h换液一次,一周后,黑点基本消失。
上述污染去除方案均是在细胞极其珍贵情况下的无奈之举,在细胞易于获得的情况下还是建议大伙儿直接处理掉污染的细胞,重新以新批次细胞进行试验,不仅节约时间,而且风险更小。
病毒
病毒是一种微小的感染性病原体,利用宿主细胞的结构进行繁殖。它们的体积极小,是比支原体更小的微生物,体型在nm级,难以在培养中被检测到,也难以从细胞培养实验室使用的试剂中去除。由于大多数病毒对宿主有严格的特异性,因此它们通常不会对宿主以外物种的细胞培养物产生不良影响。病毒进入细胞后,可改变培养物的生物学性状,影响培养细胞的生长或干扰实验结果的客观性。
种类:
病毒是最难检测的污染物,但除非它们是致细胞病变的,否则对其宿主细胞几乎没有影响。已在用于组织培养和细胞系的牛血清中检测到病毒污染物,包括牛病毒性腹泻病毒(BVDV)、牛疱疹病毒(BHV)、牛副流感病毒3和流行性出血性疾病。因为BVDV广泛存在于血清中,它可能存在于许多细胞系中,除非培养物已经在严格测试的血清或非牛来源的血清中生长。
特征:
·病毒污染的细胞液通常清亮无变化,大部分被污染的细胞也不会产生形态及病理现象,小部分病毒会造成细胞变圆、肿胀、脱落;
·病毒清除是十分困难的,一旦不幸被污染,建议直接重新引入高质量细胞株;
·组织细胞培养过程中,如果没有除去潜在的病毒,就会产生病毒污染。目前,从原代猴肾细胞的培养中已发现不少于20种血清性病毒;
·尽管病毒污染的细胞不影响原代培养,但生产疫苗是不安全的。因此,潜在病毒是细胞大量生产和疫苗、干扰素等生物制品制作中的难题。

检测方法:
常规有红细胞吸附试验、动物接种检查、电子显微镜检查、免疫学检测和PCR等。
处理方法:
·使用无菌技术操作,确保培养器具和培养介质的无菌;
·采用病毒过滤器过滤培养物,以去除病毒;
·使用热灭活法或化学灭活法灭活病毒;
·定期进行培养物的病毒检测。
细胞交叉污染
在两种或两种细胞以上的实验中,由于细胞培养操作时各细胞株所需的器材和溶液没有严格分开,往往会使一种细胞被另一种细胞污染。

检测方法:
可通过镜检观察细胞形态是否与所培养细胞形态一致来判断,另外还可以通过各种免疫学试验、同功酶分析及细胞遗传学方法来确定。
处理方法:
建议重新接种。
细胞培养相关设施消毒方案
培养箱消毒方案
1. 用75%酒精擦拭细胞培养箱内壁,包括培养箱的平板、腔体以及储水槽;
2. 用蒸馏水将培养箱擦拭,避免高浓度酒精在腔体残留;
3. 启动培养箱自带高温消杀系统;
4. 重新启用后,在后续使用中注意及时更换培养箱滤膜。水盘最好使用灭菌后的蒸馏水,可加入少量硫酸铜或专用的水盘除菌剂预防污染;
5. 培养箱应定期清洁(2月左右),尤其在多雨的季节。
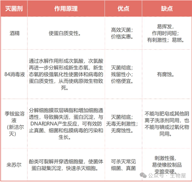
超净台/桌面/试剂瓶身/细胞房地面消毒方案

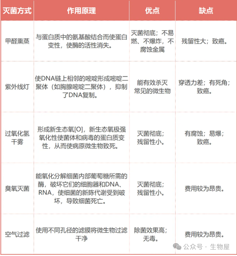
细胞房空气消毒方案

参考文献
1. Cell culture contamination. Methods Mol Biol. 2011;731:79-91. doi: 10.1007/978-1-61779-080-5_7. PMID: 21516399.
2. Detecting mycoplasma contamination in cell cultures by polymerase chain reaction. Methods Mol Biol. 2011;731:93-103. doi: 10.1007/978-1-61779-080-5_8. PMID: 21516400.
3. Treatment of mycoplasma contamination in a large panel of cell cultures. In Vitro Cell Dev Biol Anim. 1994 May;30A(5):344-7. doi: 10.1007/BF02631456. PMID: 8069460.
4. Operator-induced contamination in cell culture systems. Dev Biol Stand. 1991;75:193-204. PMID: 1794620.
5.细胞培养中“黑胶虫”污染的检测及防治.生物化学与生物物理进展.
6.大规模细胞培养过程中污染的类型及控制策略探讨.甘肃畜牧兽医.
7. 细胞培养技术简介及避免污染的策略. 生物学通报,2008.
8. 细胞培养过程中常见的微生物污染及处理方法. 吉林医药学院学报,2016.
9. 动物细胞培养—基本技术和特殊应用指南(原书第七版).科学出版社,2020.
10. Cell culture contamination: an overview, Methods Mol. Med. 88 (2004) 309-17.
11. 支原体检查的核酸检测方法及方法学验证的思考.中国药事.