仪器设备
当前位置: 首页 >> 科研平台 >> 仪器设备 >> 正文
实验总结 | Western blot常见问题汇总
发布时间:2024-06-27 发布者: 浏览次数:

阿磊 Dr阿磊的科研笔记 2024-04-30 17:06

Western Blot是分子生物学、生物化学和免疫遗传学中最常用的一种实验方法,WB的原理很简单——各电泳分离的细胞或组织蛋白转移到PVDF/NC膜上,用特定抗体结合蛋白抗原,再结合标记的二抗似化学发光的方式可视化地将蛋白表达情况呈现在人们面前。

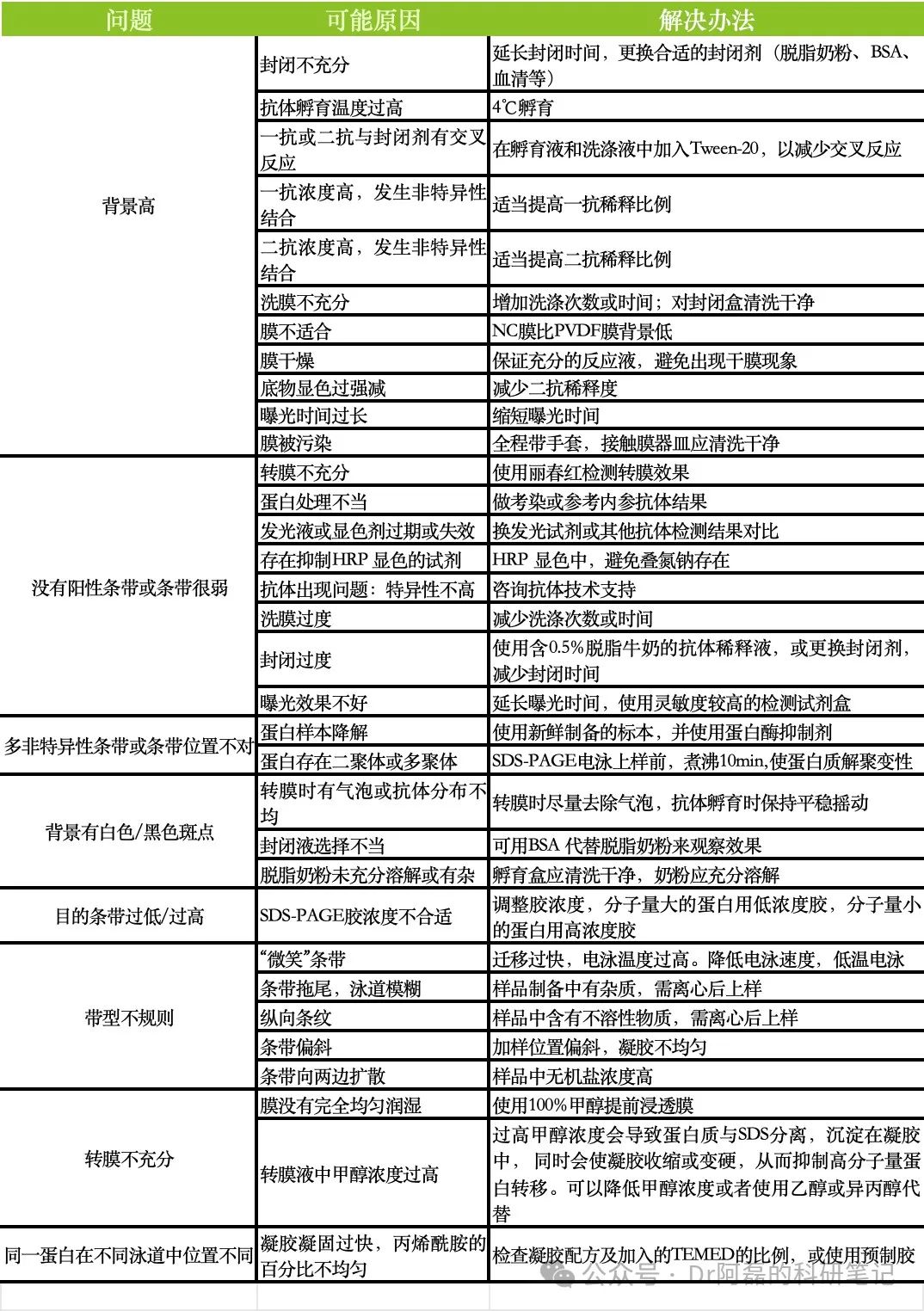
1 Western blot常见问题和解决办法
图片

常见问题举例分析:
1、蛋白电泳条带异常
图片
2、转膜不成功
图片
3Marker指示不准确
图片

4、显色条带形状异常
图片
5、显色条带大小不符合预期
图片
6、内参条带不整齐
图片
7、同一位置出现多条带
图片


海南省生物材料与医疗器械工程研究中心/海南省创伤与灾难救援研究重点实验室版权所有 ©2024

地       址:海南省海口市龙华区学院路3号力行楼C栋1层

联系电话:0898-66892503 

微博

微信扫一扫

扫一扫手机访问