原创 北斗学术 悉术生物 2023-10-16 18:08 发表于上海
外泌体是一种能被机体内大多数细胞分泌的具有脂质双分子层膜结构的微小囊泡(大小约30 - 400nm)。
外泌体在可在免疫中抗原呈递、肿瘤的生长与迁移、组织损伤的修复等生理病理上起着重要的细胞间通讯的作用。同时,外泌体与环境(如肿瘤微环境)相互作用,也可促进肿瘤增殖、侵袭、血管生成和免疫抑制。
虽然外泌体的发现距今已有多年,但小编最近在逛《Cell Death & Disease》(IF=9.0,自引率仅为2.2%)近期发表的文章时发现,关于外泌体研究的文章比小编想象的要多得多,那么今天小编就通过这几篇文章,总结并归纳一下外泌体(Exosomes)以及细胞外囊泡(Extracellular vesicles,EVs)的文章怎么发?
关于实验设计,可能会分为两种大致情况:
1.我想做关于外泌体与疾病的研究,但我没有找到主要分子A;
2.我找到了研究的分子A,但我不确定是否要做外泌体的研究。
这两种情况其实实验开始的部分有较大差别,针对于第一种情况,我们研究的疾病本身就与外泌体关系密切,如外泌体是该疾病的重要诊断标志物,亦或是该疾病与微环境以及细胞间通讯关系复杂且密切(如肿瘤微环境等)。
①外泌体的提取、纯化及鉴定
确定疾病与外泌体的联系后,要做的第一步就是收集临床/动物造模/细胞样本,在得到的样本中使用试剂盒提取、提纯外泌体,透射电镜表征外泌体的形态,纳米颗粒跟踪分析鉴定外泌体的大小(粒径),Western blot检测鉴定外泌体表面的标志物CD9、CD63、CD81的表达。

图1 图片源自参考文献
②外泌体的高通量测序
得到纯化的外泌体后,如何选择主要研究分子?答案其实很简单,可以通过高通量测序分析Exo中差异基因、蛋白的表达,并进一步通过分析找到主要分子A。
外泌体中富含有多种蛋白质、脂类、DNA和RNA等重要信息,也因此外泌体才能实现细胞间的物质运输和信息传递。小编在这里举几个例子:
1.RNA类常见的有miRNA,分离RNA后进行测序分析(如图2);
2.蛋白质类,则可以是分泌性蛋白,也可以是配体、整合素类蛋白;
3.脂类,如棕榈酸(PA)、油酸(OA),或者也可分析外泌体中PA/OA的比例对于疾病的影响。

图2 图片源自参考文献
针对第二种情况,首先我们已经通过疾病组与正常对照组的筛选找到了主要分子A,发现A分子可影响疾病中B表型的变化,那么,如何知道是否与外泌体有关?
①直接添加外泌体
我们可以提取、纯化并鉴定,得出外泌体后,在新建的细胞模型中直接添加外泌体(按照XX103颗粒/细胞的比例),然后检测细胞模型的表型变化(如图3外泌体影响神经元的电信号)。

图3 图片源自参考文献
②细胞共培养后添加外泌体抑制剂GW4869
甲细胞分泌外泌体,影响乙细胞表型,将甲乙两细胞通过Transwell小室进行间接共培养,再加入外泌体形成抑制剂GW4869,分子A(这里是Fcn B蛋白)表达明显减少,同时乙细胞因博来霉素(Bleomycin)诱导的表型变化也相应减少,以此证明外泌体的形成在其中具有重要作用。

图4 图片源自参考文献
早年大部分外泌体的研究,受到专家的诟病,很大一部分原因是由于技术的不成熟,要解释或者实验验证往往需要很高的成本,随着技术的发展,对于外泌体体内的跟踪技术也在不断地发展。
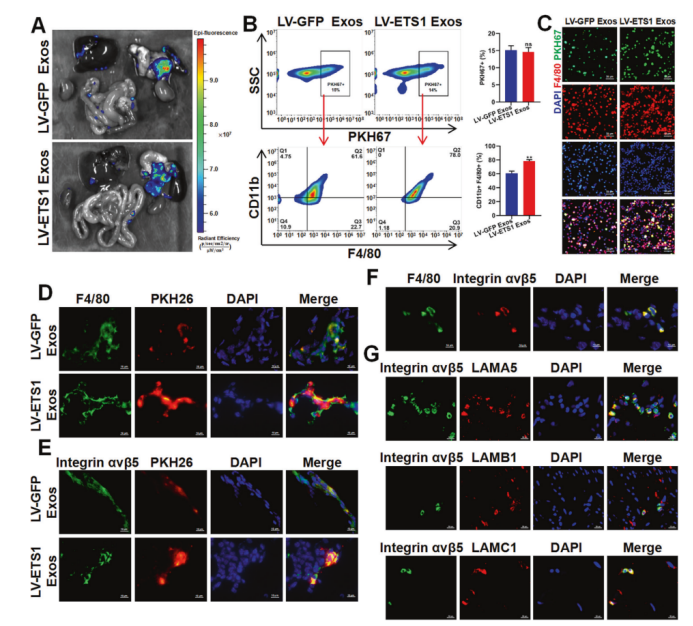
①外泌体荧光染色
为了研究外泌体的摄取,我们可以使用PKH67或PKH26荧光染料对外泌体用进行染色,然后注入模型动物的腹腔,该技术可以观察到外泌体在动物体内腹部器官中的扩散、分布以及摄取情况。借此也可以分析某个具体部位的免疫荧光定位(如整合素的共定位等)。

图5 图片源自参考文献
②敲基因鼠
我们发现外泌体中A的过量表达对于疾病进展有重要影响,通过构建全敲基因小鼠A-/-后,再将小鼠分组构建疾病模型,然后将WT组疾病小鼠中分离纯化得到的外泌体,原位注射到A-/-疾病小鼠体内,观察比较各组疾病相关指标变化,细胞表型变化,甚至是基因表达变化。

图6 图片源自参考文献
通过细胞、动物模型,验证甲细胞分泌的外泌体中A分子的过表达/降低影响乙细胞的B基因(或者是通路)的高/低表达(或激活/抑制),进而促进/抑制C表型(如细胞铁死亡、神经元电信号强弱等),最后作用到D疾病(如肿瘤、肺损伤等)上。也就是所谓的实践是检验真理的唯一标准的最好体现啦。

外泌体作为是细胞分泌的一种细胞外囊泡,几乎所有类型的细胞均能产生,也因此它遍布我们的全身,也存在于多种生物体液中,如果能深入研究外泌体对于疾病的调控机制,那么相信对于疾病的早诊断、早发现、早治疗都将具有巨大意义。小伙伴看到这里是否对外泌体有了更深入的了解呢?
好了今天的分享就到这里,有想要看的内容欢迎联系我们,我们下期见!
参考文献
1.Wang Changshui,Feng Lei,Zhu Li et al. Cerebral endothelial cell-derived extracellular vesicles regulate microglial polarization and promote autophagy via delivery of miR-672-5p.[J] .Cell Death Dis, 2023, 14: 643.
2.Spelat Renza,Jihua Nie,Sánchez Triviño Cesar Adolfo et al. The dual action of glioma-derived exosomes on neuronal activity: synchronization and disruption of synchrony.[J] .Cell Death Dis, 2022, 13: 705.
3.Wu Xu,Jiang Yixia,Li Rong et al. Ficolin B secreted by alveolar macrophage exosomes exacerbates bleomycin-induced lung injury via ferroptosis through the cGAS-STING signaling pathway.[J] .Cell Death Dis, 2023, 14: 577.
4.Scavo Maria Principia,Negro Roberto,Arrè Valentina et al. The oleic/palmitic acid imbalance in exosomes isolated from NAFLD patients induces necroptosis of liver cells via the elongase-6/RIP-1 pathway.[J] .Cell Death Dis, 2023, 14: 635.
5.Li Haiyang,Zeng Cheng,Shu Chang et al. Laminins in tumor-derived exosomes upregulated by ETS1 reprogram omental macrophages to promote omental metastasis of ovarian cancer.[J] .Cell Death Dis, 2022, 13: 1028.