纳米颗粒领域的进步使得多种产品和技术得到快速发展;然而,一些纳米粒子可能对环境和人类健康构成威胁。为了使其安全实施,需要对纳米粒子及其生物相互作用有全面的了解。体外和体内毒性测试被认为是评估纳米颗粒安全性的黄金标准,但了解纳米系统对细胞力学的影响变得越来越有必要。在这里,从细胞力学(即生物纳米力学)的角度,强调并透视了粒子和细胞之间的相互作用。具体来说,讨论了细胞内和细胞外纳米颗粒损害细胞粘附、细胞骨架组织、硬度和迁移的能力。此外,强调了基于使用颗粒来确定细胞力学的尖端纳米技术驱动工具的开发。这些包括牵引力显微镜、胶体探针原子力显微镜、光镊、磁力操纵和粒子跟踪微流变学。

这篇文章的核心内容是关于纳米粒子与细胞相互作用的综述,特别是从细胞力学的角度来探讨。以下是主要要点的概述:

图1所示。生物纳米力学包括两个不同的主题:(i) NP对细胞力学的影响(即细胞粘附,细胞骨架,细胞刚度,以及细胞的迁移特性)和(ii)应用粒子来探测细胞力学,包括流变特性和机械转导通路。

图2。左图:细胞骨架(即f -肌动蛋白、微管和中间丝)、结构和细胞粘附的示意图连接和分子(即间隙连接、粘附连接、紧密连接、桥粒、半桥粒和局灶黏附)。对的:不同的FA接头蛋白。

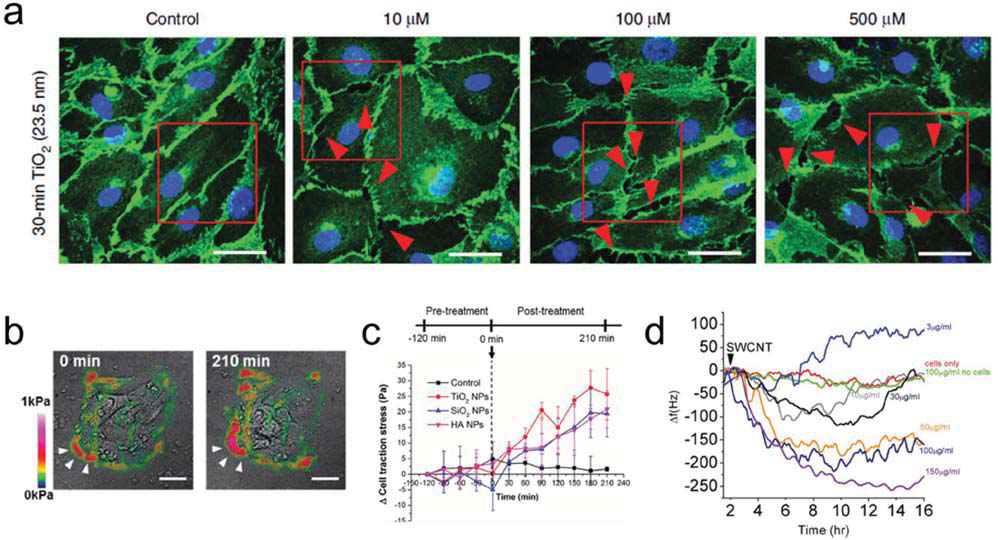
图3。NPs诱导细胞粘附损伤。a) HMVECs VE-cadherin共聚焦显微镜图像(绿色)。细胞间渗漏(红色)箭头)在TiO2 np处理的样品中观察到,与没有泄漏的对照细胞相比。经许可转载。b)暴露于SiO2 NPs后TR146上皮细胞的牵引力图;c)随时间变化的实时细胞牵引力应力分布图和NP处理的类型。经许可改编。d)巨噬细胞粘附的时间依赖性反应在不同浓度的SWCNTs存在的情况下,在金包覆的QCM表面经许可转载。

图4。探索NPs与细胞骨架蛋白之间的相互作用。a) AgNPs的等离子体带红移是由两个原子的形成引起的主要细胞骨架蛋白- agnp冠。裸AgNPs的等离子体峰值为406 nm。b)肌动蛋白和微管蛋白二级结构的改变与AgNPs结合。经许可改编。c)共聚焦显微镜图像显示肌动蛋白微丝(红色通道)和微管(绿色通道)的组织,包括f -肌动蛋白尖峰(红色箭头)和MT矫直,增厚,氧化锌(ZnO) NP处理后的缩短(绿箭头)。

图5。NPs损害细胞刚度。a)对照和senps处理的MCF-7细胞的杨氏模量(E)值的比较。b)核靶向AuNP和AuNR处理后单细胞的刚度图

图6。NP对细胞迁移的影响。a)亮场图像显示SiO2存在时TR146上皮细胞的细胞片迁移迟缓NPs。b)三种不同类型NPs存在时细胞的位移曲线。

图7。模拟ECM的NPs被用作细胞培养基质。a) aunp表面功能化方案;扫描电子不同涂膜密度下的表面功能化显微镜(SEM)图像和接种神经元的活、死荧光染色图像在表面上。经许可转载。b)硅岛的SEM图像纳米线。比例尺5 μm。c)与粘附角(α)有关的力分布的分子压缩模型示意图。

图8。牵引力显微镜系统。a)细胞体上的剪切和法向牵引应力矢量。b)荧光标记的f -actin(绿色)和荧光珠(红色)的共聚焦和STED图像。牵引的力量STED-TFM的字段。以kPa为单位进行颜色编码c)软硅胶图像衬底图案与荧光纳米盘。比例尺2 μm。插入:单个纳米盘中量子点的扫描电子显微镜(SEM)图像。规模Bar 100nm。d)胚胎成纤维细胞黄色荧光蛋白(YFP)-paxillin共聚焦图像;重建表面牵引力和e)图形表示每FA除以FA面积的力。

图9。胶体probe-AFM。a)荷载和广义Maxwell模型作用前后的三层结构示意图计算了三个隔室的杨氏模量(E)和粘度(μ)。b)扫描电镜,共聚焦图像和细胞的三维横截面显示癌细胞和正常细胞之间的刷密度和长度的差异。c)由正常细胞和癌细胞的受力曲线得到的电刷参数。

图10。光镊在细胞力学探测中的应用。a)经。处理的小胶质细胞中提取的系索的SEM图像(上)LPS(脂多糖)和(底部)缆绳以速度Vt拉伸的示意图。底部:微分干涉对比图像纤维连接蛋白包被的小珠粘附在不同位置的细胞上。黑色矢量表示CTF,红色矢量表示逆行运输。下面的图表描述了力和逆行运输之间的依赖关系作为细胞位置的函数(n = 5)。c)存储模量、损耗模量、剪切模量的空间分布以及附着在a上的细胞的亮场图像弩模式;图案的形状用虚线突出显示。

图11。基于磁的机械刺激技术示意图。MBs与细胞膜结合或内化在细胞中细胞质。之后,对膜受体或细胞内隔室施加的力可以用静态磁铁(磁阻),磁性镊子或磁力扭。

图12。a)细胞体中功能化的np(红色)(上)和形成肌动蛋白云(下)。b)肌动蛋白依赖性示意图聚合对NPs的定位。c)微型图案的原理图磁平台。d)细胞中f -肌动蛋白聚合(绿色)的共聚焦图像(线:I;交叉:X;广场:◻)。e)电池中与频率相关的导线不稳定性的证据:对于旋转频率低于在临界频率下,导线可以在细胞内旋转。当频率高于临界频率时,丝在细胞质中振荡。f)位于细胞核内的纳米线的亮场图像。的随时间旋转正常细胞(绿色),缺乏层粘连蛋白A/C缺陷细胞(红色)和细胞质(蓝色)以及相应的拟合(黑线)spring-dashpot模型。






