伤口是对皮肤上皮完整性的破坏,可能伴随着底层正常组织的结构和功能的破坏。伤口可能是由于外科手术刀(切口)对组织的精确损伤(重大创伤、烧伤)。伤口也可能是由挫伤、血肿、撕裂伤或擦伤造成的。皮肤的连续性必须迅速恢复,因为它在维持体内平衡方面起着至关重要的作用。
急性伤口的愈合涉及到一系列复杂、动态的反应。“伤口愈合 ”就是其中之一:
(1)其中结缔组织已被修复,伤口通过再生完全重新上皮化。
(2)已经恢复了正常的解剖结构和功能,而不需要继续引流或敷料。
有些伤口不能及时有序地愈合,导致慢性的,无法愈合的伤口,需要继续治疗。此外,在愈合过程的某些阶段发生的畸变也会导致过度愈合(如增生性疤痕,瘢痕疙瘩)。
本文就各种愈合过程中涉及的细胞和分子以及导致异常愈合的机制进行综述。
伤口愈合类型
当伤口在形成后的12-24小时内闭合时,就会发生初次愈合( 一期愈合)。(例如清洁手术切口、清洁撕裂伤)。伤口边缘可以直接使用缝合线、组织胶、胶带或机械装置来处理。
该切口只导致上皮基底膜连续性的局部破坏,以及相对较少的上皮细胞和底层结缔组织细胞的死亡。因此,上皮细胞的再生能力优于纤维化。此外,因为在愈合过程的所有阶段之间都有一个适当的平衡(包括细胞增殖、胶原蛋白代谢、基质金属蛋白酶的活性,细胞外基质的降解),伤口愈合良好,并迅速走向完全闭合。
原发性愈合延迟发生在被污染或轮廓不佳的伤口上,该伤口在开放几天后关闭以防止感染。(例如咬伤,腹膜污染后的腹部伤口)。皮肤和皮下组织不固定(缝合线可以固定到位,但不能绑住),闭合是在宿主防御系统帮助清除伤口后进行的。
3-4天后,吞噬细胞集中到局部伤口,炎症细胞破坏污染细菌。即使延迟了几天,伤口的边缘也可以近似估计。胶原蛋白代谢通常不受影响,伤口保持其抗拉强度,就好像已经立即关闭一样。
继发性愈合(二期愈合)发生在软组织广泛丢失的伤口上,如在重大创伤、严重烧伤和一些外科手术后。
上皮细胞的再生本身不能恢复原有的结构,因此从伤口边缘有肉芽组织的生长,随后是细胞外基质的积累和胶原蛋白的沉积。这些开放的全层伤口因此通过随后的伤口收缩和上皮化而闭合。例如,大的皮肤伤口可能在六周内缩小到原来的5-10%,主要是由于收缩。肌成纤维细胞具有介于成纤维细胞和平滑肌细胞之间的结构特性,被认为在这种类型的愈合中起着关键作用。它们在受伤后大约三天出现在伤口上,并在第10天到第21天之间增加到最大水平。二期愈合较慢,可能导致挛缩(特别是关节上方),并可能导致功能限制。
浅表(部分厚度)伤口的愈合见于损伤,如浅表烧伤、供体移植部位,以及损伤涉及上皮和真皮浅表(乳头层)部分的擦伤。细胞的基底层未受损,真皮附属物、毛囊和皮脂腺内的上皮细胞复制覆盖暴露的真皮;细胞从基底层相互迁移,包围伤口。愈合纯粹通 过上皮化发生,解剖和生理恢复几乎是完全的。
急性伤口愈合
急性伤口的愈合(如在一期愈合中所见)是一种精心调节的、系统的重叠过程级联,需要协调完成各种细胞活动,包括吞噬、趋化、有丝分裂和细胞外基质成分的合成。这些活动以级联发生,与伤口愈合过程中不同阶段不同细胞类型的出现相关(图1) 。这些过程(由组织损伤触发)涉及四个重叠的(但定义明确的)阶段,分别是止血 、炎症、增殖、重塑和疤痕成熟。

图一
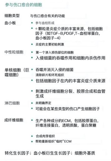
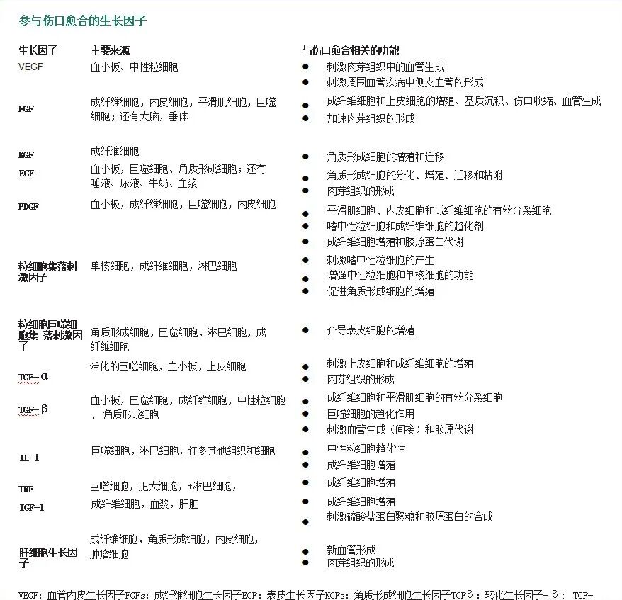
图2和图3总结了在愈合过程中不同阶段所涉及的一些重要细胞和生长因子(细胞因子) 。对这些反应的调控是多方面的。

图二

图三:α:转化生长因子- α;IL-1:白细胞介素-1;TNF:肿瘤坏死因子HGF:肝细胞生长因子IGF-1:胰岛素样生长因子-1G-CSF:粒细胞集落刺激因子GM-CSF:粒细胞巨噬细胞集落刺激因子PDGF:血小板源性生长因子。
止血(立即)
组织损伤的特点是微血管损伤和血液外渗进入伤口。结构完整性的丧失引发凝血级联和血管壁收缩;由此产生的凝块形成和血小板聚集限制了进一步的失血。被困在凝块中的血小板对止血和正常的炎症反应至关重要。
血小板脱颗粒并释放其阿尔法颗粒,该颗粒分泌多种生长因子, 包括:
l 血小板衍生性生长因子
l 胰岛素样生长因子-1
l 表皮生长因子
l 转化生长因子β
l 血小板因子-IV
这些蛋白通过吸引和激活成纤维细胞、内皮细胞和巨噬细胞来启动伤口愈合级联反应。这些反应还激活了四种主要的扩增系统(补体级联、凝血机制、激肽级联、纤溶酶生成),这有助于止血和愈合过程的后续阶段。然而,在没有出血(因此也没有血小板)的伤口上也可以发生愈合。
凝块(包括纤维蛋白、纤维连接蛋白、玻璃体素、血管性血友病因子、血栓反应蛋白)为细胞迁移提供了临时基质。血小板还含有致糖蛋白G)为细胞迁移提供了临时矩阵。血小板还含有储存血管活性胺的致密体(例如血清素),能够增加微血管通透性,导致液体渗出到血管外空间。
炎症反应
根据反应的时间和持续时间以及所涉及的炎症细胞的类型,炎症可分为早期和晚期阶段。
l 细胞外基质蛋白片段
l 转化生长因子β
l 补体成分(如C3a, C5a)
l 来自细菌的甲酰-甲硫酰肽产物
在短时间内,多形核白细胞开始粘附于邻近血管的内皮细胞(边缘),并开始主动穿过血管壁(透析)。一旦进入伤口环境,它们就会吞噬细菌和其他外来颗粒,并通过释放降解酶和来自氧气的自由基来杀死它们。
在此期间,在表皮伤口边缘的基底细胞开始表现出有丝分裂活性的增加。在24-48小时内,来自两侧的上皮细胞开始沿着真皮迁移和增殖,并在其进展过程中沉积基底膜的成分。
多形核白细胞的活性通常在受伤后的几天内(在被污染的细菌被清除后)停止。冗余细胞通过挤压到伤口表面或被巨噬细胞吞噬从伤口中清除。多形核白细胞的主要功能是尽量减少细菌对伤口的污染,从而防止感染,而且它们在这一阶段后的正常伤口愈合过程增加就很少了。
炎症后期(第2-3天):血液单核细胞到达伤口部位后,发生表型变化,成为组织巨噬细胞。单核细胞被各种化学引诱剂吸引到伤口上,包括:
l 补体
l 凝血成分
l 免疫球蛋白G片段
l 胶原蛋白和弹性蛋白的分解产物
l 细胞因子(例如 白介素B4,血小板因子IV,血小板源性生长因 子,转化生长因子r β)
巨噬细胞是出现在炎症过程的后期(48-72小时)阶段中的最重要的细胞,似乎是修复的关键调节细胞。它们作为吞噬细胞,同时也是负责增殖的生长因子的主要生产者:
l 以及由成纤维细胞产生的细胞外基质
l 平滑肌细胞
l 内皮细胞导致血管生成
此外,巨噬细胞也会释放蛋白水解酶(例如胶原酶),有助于清洁伤口。
如果耗尽,循环单核细胞和组织巨噬细胞会导致伤口愈合的严重改变,导致伤口清创不良、成纤维细胞增殖延迟、血管生成不足和纤维化不良。额外的生长因子,(如转化生长因子 α 、肝素结合表皮生长因子、碱性成纤维细胞生长因子)由多形核白细胞和巨噬细胞分泌,进一步刺激炎症反应。
在炎症后期,在伤口的边缘明显可见胶原纤维,但它们是垂直方向的,并不桥接切口。上皮细胞继续增殖,形成表皮增厚 的覆盖层。
增殖(第3天至第2周)
增殖期约从第3天开始,损伤后持续2-4周,以成纤维细胞迁移、细胞外基质沉积和肉芽组织形成为特征。随着增殖期的进展,临时的纤维蛋白/纤维连接蛋白基质被新形成的肉芽组织所取代。伤口的上皮化是增殖阶段的最后阶段。
成纤维细胞迁移:受伤2-4天伤口内出现成纤维细胞,约1天后出现内皮细胞。损伤后,成纤维细胞被许多因素吸引到伤口上,包括血小板源性生长因子和转化生长因子 β。
一旦进入伤口,成纤维细胞就会增殖并产生基质蛋白、纤维连接蛋白、透明质酸,然后又产生胶原蛋白和蛋白聚糖。这些成分有助于构建新的细胞外基质,它支持细胞的进一步生长,并对修复过程是必不可少的。成纤维细胞和细胞外基质之间存在着关键的相互作用,这有助于调节细胞外基质的进一步合成和随后的重构。
细胞外基质的形成:除了向软组织提供填充物和向骨提供刚性外,细胞外基质还为细胞粘附提供基质,并严格调节其中细胞的生长,运动和分化。细胞外基质由纤维结构蛋白(胶原蛋白、弹性蛋白)和由嵌入蛋白聚糖和糖胺聚糖凝胶中的粘附糖蛋白组成的间组织基质组成。结缔组织中看似随机的间质基质阵列很快就围绕着上皮细胞、内皮细胞和平滑肌细胞高度组织起来,形成了特殊的基底膜(它引导细胞的极性,是上皮组织有序更新所必需的)。
胶原蛋白是由成纤维细胞合成的,是体内最丰富的蛋白质家族。它们为所有组织提供力量和完整性,因此在伤口修复中起着至关重要的作用。血小板源性生长因子、碱性成纤维细胞生长因子、转化生长因子β 、白介素1、肿瘤坏死因子在增殖和重塑阶段诱导胶原合成。
胶原蛋白由三个蛋白质α链组成,编织成一个绳状的三螺旋;单个的链能够紧密地缠绕,因为每个α多肽每三分之一的位置都有一个甘氨酸分子。超过30种不同的α链形成了大约18种不同的胶原蛋白类型(其中一些可能是特定的细胞和组织所特有的)。一些胶原类型(例如I、III、V型)由于三螺旋的侧向交联而形成原纤维,并在愈合的伤口中形成大部分的结缔组织;其他胶原蛋白(例如 IV型)是非纤丝的,成为基底膜的组成部分。
粘附糖蛋白是一种结构多样的蛋白质,它将细胞外基质的成分相互连接到细胞上,包括纤维连接蛋白、层粘连蛋白和血栓形成蛋白。纤维连接蛋白是一种大的(400kd)二硫化物连接的异源二聚体,与细胞表面、基底膜和细胞外基质有关。它有特定的结构域,可以与细胞外基质的广泛成分结合(如胶原蛋白、纤维蛋白、蛋白多糖),也可以附着在细胞整合素上。粘附基质蛋白如纤维连接蛋白可以直接介导细胞的附着、扩散和迁移。纤维连接蛋白还可以通过激活细胞内信号通路来增强某些细胞(如内皮细胞)对生长因子增殖效应的敏感性。
l 整合素是一个α/β异二聚体糖蛋白家族,介导细胞-细胞和细胞- 基质粘附。它们在细胞外基质和细胞骨架之间的功能整合中非常重要。
蛋白聚糖由连接到蛋白质主干上的糖胺聚糖组成;它们有助于调节细胞外基质的结构和通透性。蛋白多糖可以调节细胞的生长和分化。结合细胞外基质胶原、纤维连接蛋白、血栓反应蛋白和碱性成纤维细胞生长因子,并与细胞内肌动蛋白细胞骨架结合,维持上皮的正常形态)。没有蛋白质核心的糖胺聚糖(如透明质酸)是细胞外基质的重要成分。
肉芽组织的形成:3-5天,肉芽组织(标志着最佳愈合)。肉芽状组织有粉红色、柔软、颗粒状的肉眼外观(如皮肤伤口痂下的外观)。组织学上,它是松散的细胞外基质中增殖的成纤维细胞和毛细血管网。
这一阶段的特征是血管生成或从损伤部位已存在的血管中形成新的血管(新生血管形成)。在此过程中,可识别以下四个步骤:
l 母血管基底膜的蛋白降解,允许形成“毛细血管芽 ”
l 内皮细胞向血管生成刺激物的迁移
l 在迁移细胞的主要前沿背后的内皮细胞的增殖
l 内皮细胞成熟并组织成毛细血管
这些新的血管由于不完全形成的内皮间连接和胞吞作用的增加而出现水肿。多种因子(包括血管内皮生长因子、血小板源性生长因子、碱性成纤维细胞生长因子和转化生长因子- β) 诱导血管生成。
血管生成性毛细血管芽侵入富含纤维蛋白/纤维连接蛋白的伤口凝块,并在几天内组织成一个贯穿整个肉芽组织的微血管网络。血管密度降低,因为胶原蛋白在肉芽组织中积累而产生疤痕;对这一动态过程的干扰可能会影响慢性伤口的发展。
肉芽状组织如果受到创伤,很容易出血。肉芽组织的外观可能表明伤口状态:
l 愈合的伤口有湿润和光泽,充血和红色的外观
l 过度、柔软、脆弱的红色表明愈合不佳
上皮化:在受伤后的几个小时内,一层表皮细胞从伤口边缘迁移,在暴露的原始区域形成一个精致的覆盖物,这一过程被称为“ 上皮化 ”。
从大约12小时开始,伤口边缘的基底上皮细胞内的有丝分裂活性显著增加。这些细胞以薄片的形式迁移,沿着前进缘延伸片足。之后,它们通常与真皮牢固附着,允许它们以“跳跃”的方式在临时基质中迁移。当前进的上皮细胞相遇时,进一步的运动被“接触抑制 ”而停止,新的基底膜再生;上皮细胞的进一步生长和分化重新建立了层状上皮细胞。上皮化需要一个潮湿的环境,足够的营养和细菌学控制,并受到多种生长因子的调节,包括角质形成细胞生长因子、表皮生长因子和碱性成纤维细胞生长因子。
重塑和疤痕成熟(第1周至几周)
细胞外基质的合成和重塑与肉芽组织的发育同时开始,并持续很长时间。随着细胞外基质的不断重塑,胶原蛋白不断合成和分解,在受伤后约21天平衡到稳定状态。伤口收缩通过成纤维细胞与周围细胞外基质的相互作用发生,并受到多种细胞因子的影响,包括转化生长因子- β 、血小板源性生长因子和碱性成纤维细胞生长因子。
胶原蛋白的降解是由伤口部位的成纤维细胞、中性粒细胞和巨噬细胞产生的特定的金属蛋白酶来实现的。
金属蛋白酶-金属蛋白酶的合成和分泌受到生长因子、细胞因子和吞噬刺激的调节。金属蛋白酶包括:
l 间质胶原酶,它切割I、II和III型纤维胶原
l 明胶酶(或IV型胶原酶),它能降解无定形的胶原蛋白和纤维连接蛋白
l 基质溶血素,它分解细胞外基质的多种成分,包括蛋白多糖、层粘连蛋白、纤维连接蛋白和无定形胶原蛋白
金属蛋白酶的活性依赖于锌离子,应该与中性粒细胞弹性蛋白酶、组织蛋白酶G、纤溶酶和其他丝氨酸蛋白酶区分,这些酶也可以降解细胞外基质,但不是金属酶。
金属蛋白酶的活性受到严格的调控,因为它们有可能降解必需的胶原蛋白,从而导致愈合受损。它们通常被精心设计为不活跃的(酶原)前体,必须首先被激活;这是由某些蛋白酶来完成的(如纤溶酶),可能只存在于损伤部位。此外,活化的胶原酶可以被大多数间充质细胞产生的金属蛋白酶的特异性组织抑制剂迅速抑制。
对伤口的进一步重塑会导致:
l 金属蛋白酶活性降低,金属蛋白酶组织抑制剂活性增加
l 巨噬细胞和成纤维细胞的密度降低
l 毛细血管的生长停止
l 血液流量和代谢活动的减少
l 下方收缩结缔组织的缩小(这使伤口边缘更紧密)
最终,肉芽组织支架演变成一个无血管瘢痕,由大量不活跃的成纤维细胞、致密的胶原蛋白、弹性组织碎片和其他细胞外基质成分组成。
瘢痕成熟:随着瘢痕的成熟,纤维连接蛋白和透明质酸被分解,胶原束直径增大,随着伤口抗拉强度的增加而增加。然而,这些胶原纤维永远无法恢复未受伤皮肤的原始强度,而未受伤皮肤的强度最多可达到80%。
伤口愈合异常
非愈合(慢性)伤口
慢性伤口是指在止血、炎症、增殖或重塑阶段的一个或多个阶段被破坏,导致愈合延迟超过预期时间。
原因:生长因子、细胞因子、蛋白酶、细胞和细胞外元素在愈合过程的不同阶段发挥重要作用,因此这些成分中的一个或多个的改变可能是愈合受损的原因。还有条件特定的因素(如糖尿病神经病变;周围缺血性血管疾病)可能导致不愈合(图4和图5)。
以下症状与慢性伤口有关:
l 细胞的轮廓和活性的变化
l 细胞外基质组成的改变
l 上皮化失败
l 自由基和微生物的存在

图四

图五:双侧腿部慢性溃疡。这些溃疡是由混合(动静脉)引起的病因。注意广泛的蜕皮、覆盖在伤口床的失活组织和缺乏健康的肉芽组织。表明未愈合的伤口和促炎细胞因子水平的增加之间存在相关性。
蛋白酶:蛋白酶的产生和活性(在急性伤口的愈合过程中受到严格的调控)在慢性伤口中被破坏。在慢性伤口的液体中已经发现了几种类型的金属蛋白酶,包括2型和9型,这两种酶在急性伤口的液体中都不存在。其他蛋白酶(例如中性粒细胞弹性蛋白酶)在慢性伤口中也显著升高。同样,在慢性伤口中,组织金属蛋白酶抑制剂的活性也会降低。
炎症反应:急性伤口愈合中正常炎症反应在慢性伤口中明显改变。来自慢性静脉溃疡的伤口富含促炎细胞因子,如肿瘤坏死因子 - α 、 白细胞介素-1β和转化生长因子β1。此外,这些细胞因子的水平随着慢性伤口的开始愈合而下降。
伤口愈合过度
增生性疤痕和瘢痕疙瘩是过度愈合的形式,这是由于愈合过程中所有成分的过度生产,包括成纤维细胞、胶原蛋白、弹性蛋白和蛋白聚糖。它们是人类独有的,发生在5-15%的伤口中,在非白人人群中发病率较高。
增生性瘢痕:发病率最高:
l 伤口穿过张力线
l 皮肤紧张和运动增加的区域
l 皮肤深部烧伤
l 二期愈合的伤口(>3周)
此外,引起局部炎症的因素(例如持续的刺激、血肿、感染、伤口裂开、异物)易导致增生性瘢痕。
瘢痕疙瘩没有一个特定的原因,尽管与遗传易感性是密切相关的。通常,皮肤损伤是微不足道的,而且在皮肤损伤的大小和由此产生的疤痕的大小之间似乎没有直接的相关性。
正常皮肤、成熟瘢痕、增生性瘢痕和瘢痕疙瘩之间存在生化差异。瘢痕疙瘩的胶原合成量是增生性瘢痕的3倍,是正常皮肤的20倍。瘢痕疙瘩中胶原的绝对数量增加,表明胶原合成增加或交联减少;成熟瘢痕的交联胶原含量高于瘢痕疙瘩。瘢痕疙瘩的胶原酶活性是正常瘢痕的14倍,而增生性瘢痕则是正常皮肤的4倍。
文章来源:
Enoch S, Leaper D J. Basic science of wound healing[J]. Surgery (Oxford), 2008, 26(2): 31-37.