2024年9月3日,邹卫国研究团队在知名国际学术期刊Journal of Clinical Investigation在线发表题为《Itm2a expression marks periosteal skeletal stem cell that contribute to bone fracture healing》的研究型论文。该研究聚焦于参与骨折损伤修复重要细胞来源——骨外膜中的干细胞类群鉴定和功能研究等科学问题,发现整合膜蛋白2A(integral membrane protein 2A, Itm2a)可以标记一群骨外膜上的骨骼干细胞,并且该群细胞能够参与骨折损伤修复。
骨折是一种常见的骨损伤,其中骨不连的发生率估计为5%~10%,这些病人的骨骼无法正常愈合。骨折的修复需要不同的细胞和组织协同参与,同时涉及众多复杂的信号通路。邹卫国研究团队一直致力于骨折损伤修复的相关研究,此前鉴定出了骨折损伤修复过程中的关键表观遗传因子Lsd1(Sun Jun. et al., Science Advances, 2020)。与周波研究团队合作利用谱系示踪和单细胞测序解析了骨折修复的全过程,发现骨膜尤其是纤维层的骨膜对骨修复至关重要(Liu. et al., Developmental Cell, 2024)。基于此,本研究利用单细胞RNA测序(scRNA-seq)技术对已报道作为骨修复细胞来源的Prrx1-Cre阳性的骨膜组织进行细胞类群解析,找到Prrx1-Cre阳性的骨相关细胞类群中特异的膜蛋白—整合膜蛋白2A(Integral Membrane Protein 2A ,Itm2a)分子,通过体外的干细胞功能验证实验,发现Itm2a阳性的骨膜细胞相对于Itm2a阴性细胞具有更强的肾包膜下的体外成骨能力,将Itm2a阳性的骨膜细胞移植到小鼠骨缺损部位也发现这群细胞能够促进缺损骨的修复。

Figure 2. Functional characterization of Itm2a+ P-SSCs.(J Clin Invest. 2024;134(17):e176528 https://doi.org/10.1172/JCI176528)
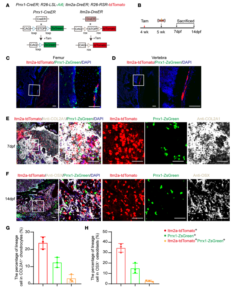
随后,为了追踪这群细胞在骨损伤修复过程中的命运轨迹,研究人员构建了Itm2a-CreER工具小鼠,通过谱系示踪实验发现这群细胞在稳态时能够标记骨外膜中的干细胞类群,并且有更高比例的骨骼干细胞的富集。对通过对Itm2a-CreER工具小鼠进行骨折损伤造模,证明了Itm2a阳性骨膜细胞能够在骨损伤过程产生成骨细胞,软骨细胞和骨髓基质细胞,可以作为参与骨折和骨缺损修复过程的祖细胞。通过构建Itm2a-DreER工具小鼠,和Prrx1-CreER工具小鼠以及Dre/Cre驱动的荧光报告工具小鼠结合,实现Itm2a谱系和Prrx1谱系同时的体内示踪和比较。结果显示Itm2a谱系和Prrx1谱系的骨膜细胞都能够参与骨折损伤修复,但标记了不同的亚群,其中Itm2a谱系的细胞对骨折过程中的软骨和成骨的贡献更高。

Figure 5. Itm2a and Prrx1 lineage cells generate spatially separated subsets of chondrocytes and osteoblasts during fracture healing. (J Clin Invest. 2024;134(17):e176528 https://doi.org/10.1172/JCI176528)
为了深入研究Itm2a细胞类群在骨折损伤修复中的作用,研究人员首先对Itm2a阴性和阳性的骨膜细胞进行转录组测序,发现BMP信号通路在Itm2a阳性细胞中有明显的富集,通过和Bmp2 F/F小鼠的结合,实现在Itm2a谱系细胞中对Bmp2的基因敲除,随后对基因敲除小鼠的骨折损伤造模,发现BMP信号通路对Itm2a阳性细胞参与骨折损伤修复的重要性。同时对Lsd1在Itm2a谱系中的基因敲除或利用DTA小鼠清除Itm2a谱系细胞都会使得骨折愈合发生障碍。
此外,在人的骨骼样本中能够检测到ITM2A的表达,并且这群细胞具有更强的干细胞性质。Itm2a的膜蛋白特性表明Itm2a阳性细胞在骨折的临床治疗中具有应用潜力,Itm2a-CreER小鼠的构建为骨膜的相关研究提供了良好的动物模型。

Figure 7. ITM2A enriches P-SSCs in human periosteum samples. (J Clin Invest. 2024;134(17):e176528 https://doi.org/10.1172/JCI176528)
原文链接:https://doi.org/10.1172/JCI176528
该研究得到了分子细胞卓越中心曾艺研究员、周斌研究员、赵允研究员,上海交通大学李保界教授的大力支持,以及来自中国科学院、国家自然科学基金委、国家科技部等的经费支持。taptap点点官网(海南省医学科学院)、分子细胞科学卓越创新中心邹卫国研究员,分子细胞科学卓越创新中心周波研究员和冯恒博士为本文共同通讯作者,邹卫国研究团队邢文晖博士和冯恒博士为本文共同第一作者。
邢文晖博士是海南省医学科学院首位入站博士后,继续从事骨骼再生与运动医学研究。

邢文晖 博士
(海南省医学科学院首位入站博士后)
邹卫国研究员是国家杰出青年科学基金、青年千人项目获得者,担任国际华人骨研学会(ICMRS)董事会成员、中国生物工程学会转化医学专业委员会副主任委员、中华医学会骨科学分会组织工程与再生医学青年组组长、中国骨质疏松与骨矿盐疾病分会基础组常委。长期致力于运动医学与骨生物学基础研究,通过综合运用生物化学、分子生物学、动物模型等多种研究手段,建立体内、体外高通量筛选系统,研究间充质干细胞增殖与分化的分子机制以及多种相关疾病的致病机理,并通过分子遗传学手段建立了骨骼早衰、力学感知失调、关键干细胞稳态失调等多种动物模型,模拟骨质疏松、骨关节炎、骨折等常见骨科疾病,阐明其中关键机制。邹卫国研究团队欢迎优秀的学生及博士后加入。
邹卫国 研究员
(海南省医学科学院 PI)