2022年1月21日,香港大学朱轩/陈福和/袁国勇研究团队联合海南医学院热带转化医学教育部重点实验室研究团队在《Nature》杂志在线发表题为 “Attenuated replication and pathogenicity of SARS-CoV-2 B.1.1.529 Omicron” 文章。

香港大学帅惠萍博士、陈福和医生、胡冰杰、柴悦、袁梓泰和海南医学院尹飞飞博士为共同第一作者。香港大学为本文的第一作者单位,海南医学院热带转化医学教育部重点实验室、海南省院士工作站、海南医学院-香港大学热带传染病联合实验室为本文的第二、三、四作者单位。
研究发现,相较于野生型毒株以及此前引起流行的其他关切变异株,奥密克戎变异株在人的肺上皮细胞以及肠上皮细胞内的复制能力显著下降。在人源ACE2转基因小鼠中建立的感染性动物模型进一步证实,奥密克戎变异株的繁殖力较弱,而且致病性也较低。
据了解,海南医学院热带转化医学教育部重点实验室自2019年8月批准筹建,2021年11月正式通过专家组验收。实验室筹备运行2年多来,有效提升了taptap点点热带医学研究各个研究团队的科研水平,成为taptap点点热带医学研究的重要平台。2013年10月,中国工程院院士、世界著名传染病专家袁国勇院士率团到海南医学院进行学术访问。2017年10月17日和2018年1月16日,分别在香港大学本部和海南医学院隆重举行了“海南医学院-香港大学热带传染病联合实验室”签约及揭牌仪式,宣告海南医学院和香港大学在热带传染病领域正式开展基础研究、临床诊治和人才交流等方面的全面深入合作。
论文相关资料:
2021年11月26日,世界卫生组织将一种正在引起广泛流行的新型冠状病毒变种正式宣布成为全球第五个 “关切变异株” (VOC) ,并命名为奥密克戎变异株 (Omicron)。根据最新的科学证据显示,由于刺突蛋白上携带的多位点突变,奥密克戎株具有高传染性以及高度免疫逃逸特性,从而显著降低疫苗接种的保护力和治疗性中和抗体的效能。但是,对于此变异株在细胞内的复制能力及其体内致病力仍然知之甚少。
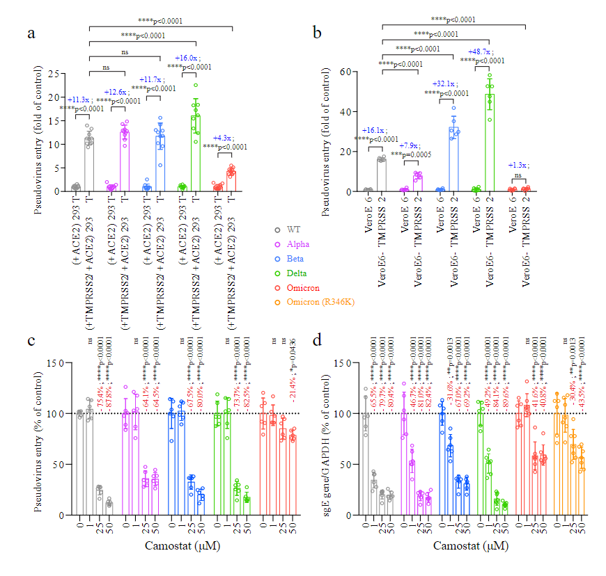
团队首先通过在人肺上皮(Calu3)和人肠上皮(Caco2)细胞感染Omicron及Omicron(R346K)变异株发现,其复制能力以及引起细胞病变的致病力相较野生型SARS-CoV-2 显著减弱,而不同于包括Alpha系、Beta系、Delta系在内的关切变异株均表现出与野生型毒株相若甚至略微增强的复制能力。值得关注的是,在猴肾细胞(VeroE6)中Omicron与野生型毒株复制能力的差异缩小。

由于新冠病毒入侵人肺上皮和肠上皮的主要方式为细胞膜蛋白跨膜丝氨酸蛋白酶2(TMPRSS2)依赖的细胞膜融合,猴肾上皮细胞却缺乏TMPRSS2从而无法有效地介导细胞膜融合的病毒入侵。因此团队进一步推测认为,Omicron在不同细胞系中复制能力的差异,可能与该病毒的刺突蛋白携带多个位于蛋白酶切割位点的突变有关,其利用细胞膜蛋白酶TMPRSS2的能力下降,影响病毒入侵能力从而导致其复制能力减弱。假病毒实验证实,相较于野生型毒株以及其他关切变异株,Omicron对TMPRSS2的利用能力普遍下降6.6-47.4倍,同时对TMPRSS2抑制剂的敏感性显著降低。类似地,感染性实验也得出与假病毒实验一致的结论,验证了Omicron在病毒依赖TMPRSS2蛋白酶进行入侵的宿主细胞中,其复制能力下降与刺突蛋白被TMPRSS2切割的能力下降直接相关的假设。

团队进而利用K18-hACE2转基因小鼠进一步研究Omicron在体内的复制能力以及对机体的致病力。感染性动物模型证实了细胞水平的发现,表明在小鼠鼻腔上皮以及肺上皮中,Omicron具有相较于野生型和其他关切变异株显著下降的复制能力。更重要的是,Omicron感染所引起的肺组织病理变化更弱,而且在感染小鼠中致死率更低。

总体而言,本研究从病毒学的角度为奥密克戎变异株的感染力以及致病力提供了重要的科学证据,为制订公共卫生政策、控制病毒感染和传播打下了坚实的基础。结合现有的科学证据提示,当前的全球疫苗接种策略已迫使SARS-CoV-2进入新的进化轨迹,以降低病毒本身的复制适应性以换取在免疫宿主中更优异的免疫逃逸能力。现行的疫苗接种策略包括加强针的接种可能会进一步引导病毒突变及减弱,因此加强对变异株的监测具有重要公共卫生意义。
通讯员:吴京京
编辑:李咪
审核:雷浩泽
投稿邮箱:xcb@hainmc.edu.cn
欢迎大家踊跃投稿