Cationic proteins from eosinophils bind bone morphogenetic protein receptors promoting vascular calcification and atherogenesis

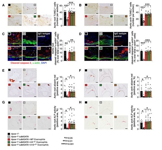
测试了嗜酸性粒细胞和 ECP 是否以及如何促进血管钙化和动脉粥样硬化,免疫染色显示人和小鼠动脉粥样硬化病变中嗜酸性粒细胞积聚。 ΔdblGATA 小鼠中嗜酸性粒细胞缺乏可减缓动脉粥样硬化形成,并增加病变平滑肌细胞 (SMC) 含量并减少钙化。当小鼠接受来自野生型(WT)、Il4−/−和Il13−/−小鼠或小鼠嗜酸性粒细胞相关核糖核酸酶-1(mEar1)(ECP的鼠同源物)的供体嗜酸性粒细胞时,ΔdblGATA小鼠中的这种保护作用减弱。嗜酸性粒细胞或 mEar1 但不增加白细胞介素 (IL) 4 或 IL13 增加 WT 小鼠的 SMC 钙化,但不增加 Runt 相关转录因子 2 (Runx2) 敲除小鼠的 SMC 钙化。免疫印迹分析表明,嗜酸性粒细胞和 mEar1 激活 Smad-1/5/8,但不影响 Smad-2/3 激活或骨形态发生蛋白受体 (BMPR-1A/1B/2) 或转化生长因子 (TGF)-β 的表达WT 和 Runx2 敲除小鼠的 SMC 中的受体 (TGFBR1/2)。免疫沉淀显示 mEar1 与 BMPR-1A/1B 形成免疫复合物,但不与 TGFBR1/2 形成免疫复合物。

免疫荧光双染、配体结合和Scatchard图分析表明mEar1以相似的亲和力与BMPR-1A和BMPR-1B结合。同样,人ECP和嗜酸性粒细胞衍生的神经毒素(EDN)也与人血管SMC上的BMPR-1A/1B结合并促进SMC成骨分化。在丹麦心血管筛查试验的 5864 名男性及其 394 名参与者亚群中,血液嗜酸性粒细胞计数和 ECP 水平与从冠状动脉到髂动脉的不同动脉段的钙化评分相关。

最后证实嗜酸性粒细胞通过 BMPR-1A/1B-Smad-1/5/8-Runx2 信号通路释放阳离子蛋白,促进 SMC 钙化和动脉粥样硬化形成。
原文DOI: 10.1093/eurheartj/ehad262