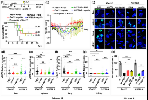
01衰老与肿瘤国际研究中心(ICAC)施松涛教授与合作单位发表“凋亡囊泡修复 DNA 损伤并抑制细胞过早衰老”的科研成果
2024年4月5日,衰老与肿瘤国际研究中心(ICAC)柔性引进专家施松涛教授联合中山大学毛学理教授共同通讯在《Journal of Extracellular Vesicles》发表题为“Apoptotic vesicles are required to repair DNA damage and suppress premature cellular senescence”的研究论文。

该研究表明凋亡囊泡是修复DNA损伤和抑制细胞过早衰老所必需的。发现胚胎干细胞来源的16,000 g apoV具有卓越的DNA修复能力,因为含有高水平的核DNA修复酶以拯救致命的剂量辐照小鼠。首次揭示了核相关蛋白在apoVs中的DNA修复作用,并突出了其在治疗辐射诱导疾病方面的潜在治疗作用,同时发现了具有显著丰富的DDR-apoV复合物的ESC-apoVs,可以有效治疗严重的辐射损伤。这项研究揭示了16,000 g apoV在保护组织免受DNA损伤方面以前未知的作用,并展示了使用干细胞衍生的apoV来改善辐照诱导的DNA损伤的策略。

该研究成果以海南医学院为共同通讯单位,施松涛教授为该论文最后通讯作者。
02附属海南医院高小玲主任研究团队与合作者发表“胃癌细胞免疫逃逸机制”的研究成果2024年4月8日,附属海南医院医学检验中心高小玲主任研究团队与中山大学肿瘤防治中心华南肿瘤学国家重点实验室关新元教授和李焱教授研究团队合作在《Journal of Experimental & Clinical Cancer Research》发表题为“HSPA4 upregulation induces immune evasion via ALKBH5/CD58 axis in gastric cancer”的研究论文。

该研究报道了HSPA4上调通过 HSPA4/ALKBH5/CD58 轴导致胃癌(GC)细胞中CD58的减少,随后PD1/PDL1激活和CD8 T细胞的细胞毒性受损,最终诱导GC细胞的免疫逃避。HSPA4上调与仅手术治疗的GC患者的总生存期较差有关。同时,HSPA4上调预测接受联合免疫治疗的GC患者有更好的反应。

该研究成果以海南医学院附属海南医院为共同第一单位,附属海南医院医学检验中心高小玲主任为共同第一作者。
03生物医学信息与工程学院毕小慢博士与合作者在单细胞水平揭示放疗诱导的二次原发结直肠癌病人的独特免疫微环境
2024年4月17日,生物医学信息与工程学院毕小慢博士与香港中文大学吴邓博士以及中国医学科学院肿瘤医院王锡山主任团队合作在《Clinical and Translational Medicine》发表题为“Single-cell transcriptomic landscape reveals distinct tumourigenesis and immune microenvironments in secondary radiation-exposed rectal cancer ”的研究论文。

该研究聚焦于一类由放射治疗诱导的二次原发结直肠癌病人(SRCs),这类病人生存预后相比于原发结直肠癌病人(PRCs)差。该研究首次在单细胞分辨率下系统地刻画了SRCs肿瘤及免疫细胞全景图谱。SRCs的上皮细胞具有更显著的基因组拷贝数改变,进而导致MYC等肿瘤驱动基因扩增及细胞增殖活化。同时,由免疫检查点CTLA4标记的调节性T细胞比例在SRCs中显著升高。这项研究在单细胞水平上揭示了二次原发结直肠癌与原发结直肠癌具有不同的分子特征及免疫微环境,对于放疗诱导的二次原发癌的机理认识及治疗研究具有重要意义。

该研究成果以海南医学院为共同完成单位,生物医学信息与工程学院青年教师毕小慢博士为共同第一作者。
04医学科学院陈国强院士团队发表“血管内皮细胞中 VEGF 诱导的 Nrdp1 缺陷通过降解血管基底膜促进癌症转移”重要成果
2024年4月23日,陈国强院士科研团队在Nature杂志社旗下的肿瘤细胞和分子生物学领域重要子刊《Oncogene》上发表题为“VEGF-induced Nrdp1 deficiency in vascular endothelial cells promotes cancer metastasis by degrading vascular basement membrane”的研究成果。

该研究聚焦血管内皮生长因子(VEGF)引起血管通透性改变的具体分子机制以及内皮细胞与肿瘤转移之间的联系等科学问题,通过对结肠癌患者组织以及其远端正常黏膜上皮细胞进行免疫组化分析、并构建条件性Nrdp1敲除小鼠模型发现了血管内皮细胞(VEC)内神经性调节受体降解蛋白1(Nrdp1)对癌症转移的影响,并进一步阐释了VEGF诱导肿瘤血管内皮细胞Nrdp1(ecNrdp1)低表达以及促肿瘤细胞转移的机制。该研究不仅创新性地提出促血管生长因子VEGF促进肿瘤转移的新机制,还阐明了ecNrdp1在维持血管屏障功能和肿瘤转移过程中的作用,为抗肿瘤转移治疗提供了新的思路。

该研究成果以海南医学院(海南省医学科学院)为共同通讯单位,陈国强院士为该论文最后通讯作者,上海交通大学医学院郭萌博士和上海交通大学医学院附属儿童医学中心石蓉懿博士为本文共同通讯作者,上海交通大学医学院附属瑞金医院博士研究生李青青和上海交通大学医学院郭萌博士为本文共同第一作者。
05热带医学院夏乾峰团队与合作者发表关于“磁性修饰噬菌体检测类鼻疽伯克霍尔德菌”的科研成果
2024年4月25日,热带医学院夏乾峰教授团队与海南医学院附属第一医院顾硕教授团队及西南医科大学附属中医医院郭永灿教授合作在《Biosensors & Bioelectronics》杂志发表题为“Magnetically modified bacteriophage-triggered ATP release activated EXPAR- CRISPR/Cas14a system for visual detection of Burkholderia pseudomallei ”的研究论文。

该研究开发了一种由磁性修饰的噬菌体诱导类鼻疽伯克霍尔德菌裂解释放ATP从而实现细菌定量检测的创新的生物传感器。所构建的方法综合利用了磁性修饰噬菌体的高特异性和富集优势,以及EXPAR-CRISPR/Cas系统的双重放大策略,在类鼻疽伯克霍尔德菌的定量检测中表现出卓越的性能,80分钟内检测范围可达到10^2到10^7 CFU·mL-1,最低检测限为45 CFU·mL-1。该传感器信号输出可通过荧光监测或更简单的视觉信号采集等方式实现,免去了繁琐的样本前处理过程,为鼻疽伯克霍尔德菌的快速诊断和现场环境监测提供了强有力的保证。

该研究成果以海南医学院为第一完成单位,热带医学院博士研究生姚娟、海南医学院第一附属医院博士后张章为共同第一作者,海南医学院夏乾峰教授、海南医学院第一附属医院顾硕教授、西南医科大学附属中医医院郭永灿教授为共同通讯作者。