1.于法标团队发表有机染料光敏剂用于荧光成像引导的癌症光疗法的综述评论
5月2日,急诊创伤学院于法标教授团队应杂志主编邀请,在 《Coordination Chemistry Reviews》发表题为“Organic dye-based photosensitizers for fluorescence imaging-guided cancer phototheranostics”的综述评论。在疾病诊断和治疗方面,如果治疗药物既能发挥治疗功能,又能直观地监测疾病的进展过程并及时反馈疗效,这将成为一种理想的精准诊疗策略。荧光成像引导的光疗技术是一种无创、操作简单、安全性高、无耐药性的可视化治疗方法,可以准确监测病灶部位,进行高效的光疗并反馈疾病治疗效果。而具有荧光成像能力的光敏剂在整个诊断和治疗过程中起着决定性作用。本篇综述共总结和刊出研究图表36个,总结文献228篇,重点介绍了四种常用的具有荧光成像功能的光敏剂,包括花菁、四吡咯结构、BODIPY和AIEgens。基于这四种有机分子单体或其纳米聚集体、纳米复合材料等,重点介绍了提高成像和治疗功能的设计策略和原则,此外,作者还介绍了荧光成像引导的光疗在精准肿瘤治疗的临床转化中面临的挑战和机遇。


该成果以海南医学院为唯一通讯单位,急创学院功能材料与分子影像技术研究团队青年教师王蕊副研究员为该论文第一作者,蒋童蒙副研究员和于法标教授为该论文共同通讯作者。本成果受到国家自然科学基金等项目资助。
全文链接:https://doi.org/10.1016/j.ccr.2024.215866
2.郭峻莉团队发表RND3调控IL33/ST2-NFκB通路拮抗心肌炎症及衰老的研究成果
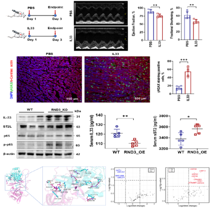
5月7日,海南省热带心血管病研究所郭峻莉教授、揭伟教授在《Life Sciences》在线发表题为“Mechanistic role of RND3-regulated IL33/ST2 signaling on cardiomyocyte senescence” 的研究论文。该研究报道了外源性IL33通过诱导慢性炎症反应致心肌细胞衰老,心肌组织过表达RND3、ST2受体单克隆抗体Astegolimab和NF-κB抑制剂PDTC均可阻断IL33对心肌的促炎促衰老效应。分子机制上,RND3通过抑制IL33膜受体ST2L的表达、促进诱骗受体sST2分泌以及靶向结合IL33诱导其泛素化等途径负向调控IL33/ST2通路,进而抑制NF-κB激活减轻心肌细胞炎症反应,最终避免了心肌细胞衰老和DNA损伤。该成果为阐明IL33介导心肌细胞衰老提供的基础,也为相关心血管疾病治疗提供了靶点。


该成果以海南医学院为第一作者单位,海南医学院硕士研究生吴林栩和朱星霖为共同第一作者,海南省热带心血管病研究重点实验室郭峻莉教授和揭伟教授及广东医科大学申志华教授为共同通讯作者。本研究受到国家自然科学基金、海南省重点研发等项目资助。
全文链接:https://www.sciencedirect.com/science/article/pii/S0024320524002911?via%3Dihub
3.刘娜教授及合作者发表关于基质物理特性通过整合素介导的细胞-基质相互作用调控胃癌进展的研究成果
5月7日,海南医学院附属海南医院(海南省人民医院)消化内科刘娜教授同西安交通大学徐峰教授团队、王进海教授团队通力合作在材料领域顶级期刊《Small》发表了题“Synergistic Effects of Matrix Biophysical Properties on Gastric Cancer Cell Behavior via Integrin-Mediated Cell-ECM Interactions”的研究论文。该文章首次系统性地表征了胃癌物理微环境并开发了3D体外仿生水凝胶平台,从物理学角度为研究胃癌进展的复杂机制提供了新视角。研究结果强调了基质硬度和结构之间复杂的相互作用,他们可以同时影响细胞行为和基质重构。同时,强化了整合素在介导细胞-基质相互作用,继而双向调节细胞行为和基质重构中的核心作用,为后续设计基于力医学的靶向治疗和胃癌个体化联合治疗等前沿领域奠定了基础。


该成果以海南医学院为共同通讯单位,西安交通大学徐峰教授、海南医学院附属海南医院刘娜教授和西安交通大学第二附属医院王进海教授为共同通讯作者。本研究受到国家自然科学基金和肿瘤生物学国家重点实验室开放基金等项目资助。
全文链接:https://doi.org/10.1002/smll.202309907.
4.杨献文研究员及合作者发表基于深海来源天然产物丁内酯-I的抗过敏先导化合物的研究成果
5月9日,海南省医学科学院杨献文研究员、上海中医药大学王平研究员、厦门大学张延东教授以及集美大学刘光明教授等四个团队通力合作,在《Journal of Medicinal Chemistry 》上发表题为“Lead Optimization of Butyrolactone I as an Orally Bioavailable Antiallergic Agent Targeting FcγRIIB”的封面文章。作者前期从深海真菌Aspergillus sp.中发现丁内酯-I(BTL-I)能够有效地抑制肥大细胞脱粒效果,发挥抗过敏作用(J. Agric. Food Chem. 2018, 66, 5581-5592)。然而,BTL-I代谢稳定性差,在大鼠体内的低暴露和不佳的药代动力学行为限制了其潜在的应用(Mar. Drugs 2022, 20, 11)。因此,本研究针对BTL-I的成药性缺陷,从其潜在的代谢路径入手,进行了系统的结构优化,通过化学手段实现了一系列BTL-I衍生物的合成。结果表明,其甲基酮衍生物BTL-MK抑制肥大细胞脱粒的活性提高了1倍,体外代谢稳定性提高了30倍。口服给药后,BTL-MK在大鼠体内的内在清除率仅是BTL-I的0.5%,最大血浆浓度(Cmax)和浓度-时间曲线下面积(AUC0-∞)分别提高了565倍和204倍,口服生物利用度达到了45.9%。化合物BTL-MK在体外和体内均表现出良好的抗过敏活性,同时具有优良的药代动力学行为和口服生物利用度,此研究不仅为治疗食物过敏提供了良好的候选药物,同时也为先导化合物的药物优化提供了良好的示范。


该成果以海南医学院为第一作者单位,医学科学院谢春兰博士为共同第一作者(排名第一),杨献文研究员、上海中医药大学王平研究员、厦门大学张延东教授以及集美大学刘光明教授为共同通讯作者。本研究受到国家重点研发计划和国家自然科学基金等项目资助。
全文链接: https://doi.org/10.1021/acs.jmedchem.4c00354
5.夏乾峰团队发表植物病原体跨种感染人类病例的成果
5月15日,热带医学院夏乾峰教授团队与第一附属医院呼吸科黄华萍主任医师合作,在美国CDC旗下期刊《Emerging Infectious Diseases》在线发表了题为“Burkholderia semiarida as Cause of Recurrent Pulmonary Infection in Immunocompetent Patient, China”的论文。该研究从临床病人肺泡灌洗液中分离鉴定到了一种名为Burkholderia semiarida的伯克霍尔德菌新种,利用宏基因组测序和全基因组测序技术,结合平均核苷酸一致性、DNA-DNA杂交比较分析以及菌株系统进化解析等手段,系统鉴定并揭示了该菌感染人的临床特征以及潜在危害。结果显示,该菌能够感染免疫功能正常的人群,病程可以长达数年,且体外敏感的抗生素对其治疗效果并不显著,能够持续反复造成双肺炎症的交替出现。Burkholderia semiarida能够引发洋葱酸皮病,这是中国首次鉴定到该致病菌,亦是全球首次报道这一植物病原体跨种感染人类的病例,感染途径不明,存在一定的公共卫生风险。


该研究成果以海南医学院为第一完成单位,热带医学院副研究员旷代、一附院刘峰副主任医师和热带医学院田申老师为共同第一作者,热带医学院夏乾峰教授、一附院黄华萍主任医师为共同通讯作者。本研究受到国家自然科学基金等项目资助。
全文链接:https://wwwnc.cdc.gov/eid/article/30/6/23-1676_article
6.于法标团队发表应用荧光膜探针对肿瘤细胞外囊泡的成像和追踪以揭示卵巢癌发展的研究成果
5月17日,急诊创伤学院于法标教授团队在 《Sensors and Actuators B: Chemical》在线发表题为“Imaging and tracking of tumor extracellular vesicles to unravel the progression of ovarian carcinoma using fluorescent membrane probes”的论文。
细胞外囊泡(EVs)在介导细胞间通讯中发挥着至关重要的作用,特别是在肿瘤生物学中,对于EVs功能的研究有助于深入理解其在癌症发展中的作用。在本项研究中,利用脂质小分子染料和荧光蛋白转染的膜探针对卵巢癌EVs进行荧光标记,并通过高分辨荧光成像和超声成像分别在活细胞和小鼠模型中进行了详细的可视化研究。细胞实验显示,两种膜探针均可以对EVs进行高效标记,并在单细胞和单个卵巢癌EVs水平上监测卵巢癌EVs侵袭卵巢细胞的行为,证实了肿瘤EVs的归巢靶向能力。进一步实验中,以正常和荷瘤小鼠为模型进行了体内超声和荧光成像。结果表明,注射卵巢癌EVs后,加速了小鼠体内肿瘤的生长,而且促进了原发性肿瘤的转移。这些发现为深入了解卵巢癌的发展提供可视化证据,也为开发基于细胞外囊泡的癌症诊断和治疗策略奠定了良好的基础。


该成果以海南医学院为唯一通讯单位,急创学院功能材料与分子影像技术研究团队硕士生王婷和刘清源为论文共同第一作者,于法标教授和邢艳珑研究员为共同通讯作者。本研究受到国家自然科学基金和海南省重点研发计划等项目资助。
全文链接:https://doi.org/10.1016/j.snb.2024.135975
7.张立明研究员与合作者发表基于悬浮微阵列和重组酶介导链替换核酸扩增技术的多重食源性微生物检测方法的研究成果
5月19日,热带医学院张立明研究员与基础医学与生命科学学院吕卓璇研究员合作在《Food Bioscience》在线发表题为“A multiplex method for the detection of food microorganisms based on suspension microarrays combined with recombinase-aided amplification” 的研究论文。
该检测方法融合了液相悬浮芯片高通量的优势以及重组酶介导链替换核酸扩增技术(Recombinase aided amplification, RAA)恒温的特点,为食源性微生物的联合检测提供了更加卓越的性能。通过这种独特的组合可以高通量高灵敏的检测多种食源性微生物,为食源性微生物疾病的预防和控制提供了极大的便利。


该项联合检测食源性微生物的方法是项目团队基于自主研发的磁性荧光编码微球构建的悬浮芯片发展出来的一系列高通量检测方法之一(这些方法均以海南医学院为第一单位发表论文)。
该成果以海南医学院为第一作者单位,热带医学院张立明研究员和基础医学与生命科学学院吕卓璇研究员为共同通讯作者。本研究受到海南省重点研发计划和海南省自然科学基金等项目资助。
全文链接:https://www.sciencedirect.com/science/article/pii/S2212429224007958