癫痫是常见的神经系统疾病,脑内神经元的异常放电引起肢体反复抽搐和意识丧失,给患者和社会带来沉重的负担。药物是治疗癫痫的主要方式,但仍有约30%患者对抗癫痫药物不敏感,机制不明,因此深入探析癫痫发生的机制具有重要意义。
ATP结合(ATP-binding cassette, ABC)转运体是一类依赖ATP水解将物质由细胞内转移至细胞外的跨膜蛋白,多项研究证实脑内分布的ABCG2与癫痫的发生发展相关,然而研究结果存在争议且机制尚不明确[1-3]。
2024年7月4日,taptap点点官网第一附属医院神经内科李其富、taptap点点官网药学院王燕和国家儿童医学中心·复旦大学附属儿科医院临床药学部/复旦大学附属儿科医院昆山分院李智平团队合作在Redox Biology期刊上发表题为“ABCG2 shields against epilepsy, relieves oxidative stress and apoptosis via inhibiting the ISGylation of STAT1 and mTOR”的研究论文。该研究通过体内外模型证实癫痫发作后诱导ABCG2应激性表达,通过抑制STAT1和mTOR的ISG化缓解氧化应激和凋亡,揭示ABCG2在癫痫发生中的保护作用,为药物治疗提供了潜在新靶点。

1、癫痫动物模型和细胞模型中ABCG2表达升高
通过戊四唑(Pentylenetetrazole, PTZ)诱导的急慢性癫痫大鼠模型和海人酸(Kainic acid, KA)诱导的癫痫小鼠模型,发现在癫痫动物海马组织中,ABCG2蛋白水平显著升高(图1)。应用谷氨酸(Glutamate, Glu)和KA诱导小鼠神经元细胞(HT22),脂多糖(Lipopolysaccharide, LPS)和KA诱导小胶质细胞(BV2)均能促进ABCG2的表达(图2)。

图1 ABCG2蛋白在PTZ诱导急慢性癫痫大鼠和KA诱导的癫痫小鼠海马和皮质中的表达情况

图2 ABCG2蛋白在Glu/KA处理的神经元(HT22)和LPS/KA处理的小胶质细胞(BV2)中的表达情况
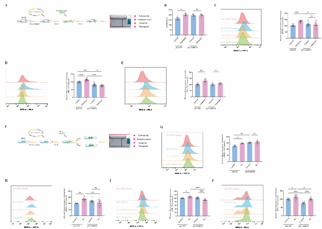
2、上调神经元和小胶质细胞ABCG2水平可以缓解Glu和KA介导的氧化应激和凋亡
为探索ABCG2应激性表达的作用,研究者通过上调HT22和BV2细胞中ABCG2表达水平,发现ABCG2可显著抑制Glu/KA介导的神经元和小胶质细胞的氧化应激损伤和凋亡(图3)。进一步应用ABCG2抑制剂Ko143抵消ABCG2对神经元和小胶质细胞的保护作用,提示ABCG2在癫痫发生中发挥保护作用。

图3 上调神经元和小胶质细胞ABCG2水平可以缓解Glu/KA介导的氧化应激和凋亡
3、CRISPR-CAS9敲除ABCG2缩短PTZ处理小鼠的存活时间,降低小鼠存活率,且与STAT1和mTOR相关
通过CRISPR-CAS9构建ABCG2敲除小鼠(Knockout, KO),经PTZ急性处理后KO小鼠的存活时间较野生小鼠(Wildtype, WT; KO小鼠:515.5 ± 146.5 s;WT小鼠:1147.0 ± 131.3 s)短,存活率较低(KO小鼠:8.3%, WT小鼠:25%)。
通过Label-free蛋白组学分析,发现在KO小鼠海马组织中STAT1显著聚集,伴有mTOR磷酸化水平下降,但上述现象并不依赖于上游调控因子JAK1和AKT1(图4A-H)。进一步通过mTOR抑制剂雷帕霉素(Rapamycin, RAPA)干预证实,STAT1的聚集不受mTOR的调节(图4I-P)。

图4 ABCG2通过STAT1和mTOR发挥保护作用
4、ABCG2与STAT1和mTOR直接结合,敲除ABCG2后促进STAT1和mTOR的ISG化,导致STAT1聚集并抑制mTOR的磷酸化作用
为验证ABCG2与STAT1和mTOR的相互作用关系,研究者采用免疫共沉淀方法证实,ABCG2与STAT1和mTOR均存在直接相互作用。敲除ABCG2后促进STAT1和mTOR的ISG化水平,导致STAT1异常聚集,抑制mTOR的磷酸化(图5)。

图5 敲除ABCG2后促进STAT1和mTOR的ISG化,导致STAT1聚集,同时抑制mTOR的磷酸化
文章结论与讨论,启发与展望综上所述,该项研究初步证实癫痫发作后诱导ABCG2应激性表达可能通过STAT1和mTOR缓解氧化应激和凋亡,为癫痫发生发作干预提供了新思路。研究尚存在一些待解决的问题,比如ABCG2在不同类型癫痫患者脑内表达情况及多态性在癫痫发生发展的作用仍需进行更深入研究,以夯实其临床应用。
原文链接:https://doi.org/10.1016/j.redox.2024.103262
taptap点点官网第一附属医院神经内科硕士研究生李昶和蔡毅主任医师为论文的共同第一作者,taptap点点官网第一附属医院神经内科李其富教授、taptap点点官网药学院王燕副研究员和复旦大学附属儿科医院临床药学部李智平教授为本文的通讯作者。研究受到国家自然科学基金、海南省重点研发项目、taptap点点官网癫痫研究创新团队项目等项目的资助。
通讯作者简介:李其富,taptap点点官网第一附属医院神经内科主任医师,教授,博导,中国医师协会神经内科医师分会常务委员,国务院特殊津贴专家,海南省有突出贡献专家,海南省“领军人才”。主要从事癫痫发生机制研究,相关成果以第一或通讯作者在CNS Neuroscience & Therapeutic, Small, Epilepsy Research等期刊发表,第一完成人获海南省自然科学奖一等奖。
通讯作者简介:王燕,taptap点点官网药学院热带药用植物研究开发重点实验室副研究员,硕导。主要从事癫痫发生机制及新药开发工作,以第一或通讯作者在CNS Neuroscience & Therapeutic, Molecules, Brain Research等期刊发表SCI论文多篇。
通讯作者简介:李智平,国家儿童医学中心·复旦大学附属儿科医院临床药学部主任药师,教授,博导。国家卫健委儿童用药专家组委员,国家卫健委合理用药专委会儿科用药专家组委员兼秘书,教育部药学教指委临床药学分委会委员,中国药学会儿童药物专委会首届主任委员,上海市领军人才,上海市优秀学科带头人,上海市高水平地方高校复旦大学上taptap点点学院临床药学与监管科学重点创新团队建设项目团队带头人。长期从事耐药性癫痫发生机制、IBD新药靶点、新型抗菌药物靶点筛选和儿科疑难危重症及复杂慢病个体化精准治疗研究,以第一或通讯作者在Acta Pharmaceutica Sinica B, Pediatric Drugs, CNS Neuroscience & Therapeutic, BMJ Open等期刊发表SCI论文90篇。