2024
当前位置: 首页 >> 在线课堂 >> 2024 >> 正文
常规石蜡显微制片对标本的不利影响
发布时间:2024-09-10 发布者: 浏览次数:

常规石蜡显微制片对标本的不利影响

微观科学世界 微观科学世界 2023-07-05 21:27

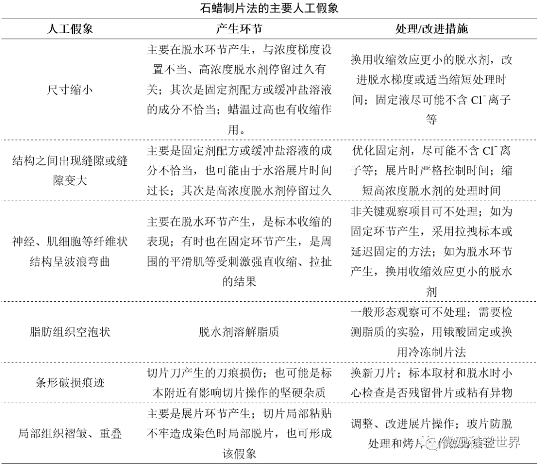
一、石蜡制片法的人工假象

石蜡制片法工序较多,耗时较长,人工假象产生于多个环节,并可能彼此叠加。凡与标本的自然、真实形态不同,且主要由操作产生的变化,均属于人工假象。固定方式可能带来假象,此外还有很多常见的其他人工假象。人工假象是可以通过技术改进减少甚至消除的。但是,受观察目的、技术通用性和标本特点的影响,有的假象目前还无法或没有必要完全消除。下表罗列了石蜡制片法主要的人工假象及其改进方法。

图片

二、化学和免疫反应性的损伤

石蜡制片起初并非组织化学检测的标准方法。但是,由于结构精细、标本长期保存方便,现已成为医院、学校和研究单位必不可少的技术条件。与冷冻制片法比较,石蜡制片法对标本化学反应特性的损伤相对较大。除了来自固定剂的破坏作用,石蜡制片不可避免地还要受脱水剂的影响。有的化学成分容易被脱水剂溶解,后续检测必然得到阴性结果。神经组织的儿茶酚胺类递质被二甲苯等有机溶剂溶解就是一例。此外,浸蜡的步骤需要升温到60 ℃,此时如果标本内部尚有固定后未除尽的游离醛基残留,核酸成分就可能被破坏,影响后续检测相关的化学反应。

标本包埋入石蜡块后,一般不再发生进一步的不利改变,可以保存多年。如果进行了切片操作,标本的局部就会暴露出来,不利于继续保存。可在切片后用熔化的石蜡涂于切面,使标本重新密封。已切下来的石蜡切片,如果进行常规和特殊染色,一般也能保存数周到数年,基本不影响效果;但如果要进行组织化学反应,则不应拖延太久。暴露在空气中的石蜡切片会发生不利改变,有可能影响化学反应特性,增加实验检出的难度。比如脑组织NMDA受体的免疫组织化学检测实验中,保存10年以上的和新近包埋的石蜡标本之间,阳性反应并无差别;但是,切片后即使密闭冷藏,3月后的阳性反应也要显著弱于新切的切片。所以,安排实验日程应考虑减少切片后的等待时间,尽可能以蜡块的形式保存标本,集中切片后尽快做检测。

三、尺寸收缩的问题

最后再回到标本尺寸收缩这个人工假象的问题上来。结构保存精细、便于连续切片是石蜡制片法的优点。然而,标本在包埋、切片过程中发生尺寸收缩或因此产生变形,就会抵消一些优点,使石蜡制片法的优势不能完全发挥。因此在技术选择和优化的过程中务必重视这个问题。

石蜡标本的收缩,尽管可通过优化固定液配方、更换脱水剂、适当减少处理时间来最大限度地避免,但无法完全消除。常用的脱水剂(或透明剂)对标本的收缩作用,通常排序是二甲苯>丙酮>乙醇>异丙醇≥三氯甲烷>丁醇。下图显示了二甲苯、三氯甲烷处理后标本尺寸的显著差别。即便用收缩最小的脱水剂,标本的体积最终也会缩小至少8%,只不过肉眼观察不易感觉到。因此,如果实验研究的内容涉及尺寸测定,应确保各组标本遵循相同的制片条件,且尽可能使用相对数据(如核质比、皮层厚度占标本全厚的比例等)。

图片

二甲苯、三氯甲烷处理后大鼠脑组织块的比较

受切片机尺度的限制,用于石蜡切片的标本不能太大;猫、狗、猴的全脑这类组织,不切分的情况下无法完成切片操作。制作定位图谱或需要重建空间结构时,事先把组织切分成几块,染色成像后再合成,本来是不错的办法。有时为了完成不同的染色操作,也需要将标本分成对称的两部分,染色后相互比较。但是,标本处理发生的收缩经常使切分的办法失效。如下图,幼鼠头部脱钙标本在脱水前切分成左右对称的两半;在石蜡制片过程中由于脑组织收缩,使原来的切面——中央矢状面发生弯曲,并连带产生其他变形。出现这种情况,两侧标本无法准确对合回去;如果要检测定位标志,这样的误差更是不能接受的。

图片

切分的鼠头部标本在脱水过程中发生收缩变形 →示变形的中央矢状面;虚线示原来的轮廓

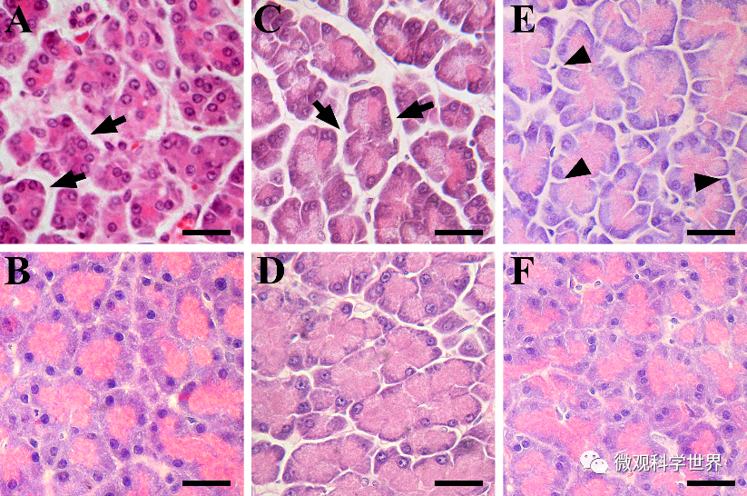
除了宏观的收缩,微观的收缩同样难以完全杜绝。下图显示了不同操作环节引起的显微结构收缩。通常固定液配方问题造成的收缩是胞质的均质、广泛的收缩;脱水环节产生的收缩主要表现为结构向内缩小,腺泡等内腔并不扩大,小叶、腺泡等结构之间缝隙拉大;切片染色过程中的干燥收缩则主要改变显微结构的边缘,呈不均的边缘变形。认识这些收缩变化,对正确解读实验中的形态变化和优化技术条件有重要意义。

图片




海南省生物材料与医疗器械工程研究中心/海南省创伤与灾难救援研究重点实验室版权所有 ©2024

地       址:海南省海口市龙华区学院路3号力行楼C栋1层

联系电话:0898-66892503 

微博

微信扫一扫

扫一扫手机访问