骨折是一种常见的骨损伤,其中骨不连的发生率估计为5%~10%,这些病人的骨骼无法正常愈合。骨折的修复需要不同的细胞协同参与,同时涉及众多复杂的信号通路。骨骼干细胞(Skeletal Stem cells,SSCs)是组织特异性干细胞,可以自我更新并位于骨分化层次结构的顶端,从而产生骨骼生长,维持和修复所需的成熟骨骼细胞类型。骨骼的发育、稳态和修复需要骨骼干细胞的自我更新和分化来发挥作用。在骨折后愈合困难(骨不连)的治疗中,干细胞的移植治疗被认为是最有潜力的治疗方案,由于干细胞的异质性和骨外膜处骨骼干细胞的特异性膜蛋白标志物的缺少,导致干细胞移植治疗骨折愈合不良的临床转化受阻。
2024年9月3日,中国科学院分子细胞科学卓越创新中心邹卫国研究员在Journal of Clinical Investigation(《临床研究杂志》)在线发表题为Itm2a expression marks periosteal skeletal stem cell that contribute to bone fracture healing(整合膜蛋白2A表达标记着参与骨折愈合的骨外膜骨骼干细胞)的研究论文。该研究发现整合膜蛋白2A(integral membrane protein 2A, Itm2a)可以标记一群骨外膜上的骨骼干细胞,并且该群细胞能够参与骨折损伤修复。

邹卫国组一直致力于骨折损伤修复的相关研究,此前鉴定出了骨折损伤修复过程中的关键表观遗传因子Lsd1(Sun Jun. et al., Science Advances, 2020)。并与周波组合作利用谱系示踪和单细胞测序解析了骨折修复的全过程,发现骨膜尤其是纤维层的骨膜对骨修复至关重要(Liu. et al., Developmental Cell, 2024)。本研究利用单细胞RNA测序(scRNA-seq)技术对已报道作为骨修复细胞来源的Prrx1-Cre阳性的骨膜组织进行细胞类群解析。找到Prrx1-Cre阳性的骨相关细胞类群中特异的膜蛋白—整合膜蛋白2A(Integral Membrane Protein 2A ,Itm2a)分子。通过体外的干细胞功能验证实验,发现Itm2a阳性的骨膜细胞相对于Itm2a阴性细胞具有更强的肾包膜下的体外成骨能力。将Itm2a阳性的骨膜细胞移植到小鼠骨缺损部位也发现这群细胞能够促进缺损骨的修复。
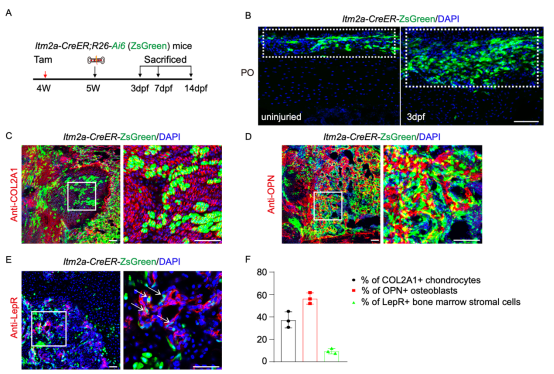
随后,为了追踪这群细胞在骨损伤修复过程中的命运轨迹,研究人员构建了Itm2a-CreER工具小鼠,通过谱系示踪实验发现这群细胞在稳态时能够标记骨外膜中的干细胞类群,并且有更高比例的骨骼干细胞的富集。对通过对Itm2a-CreER工具小鼠进行骨折损伤造模,证明了Itm2a阳性骨膜细胞能够在骨损伤过程产生成骨细胞,软骨细胞和骨髓基质细胞,可以作为参与骨折和骨缺损修复过程的祖细胞。通过构建Itm2a-DreER工具小鼠,和Prrx1-CreER工具小鼠以及Dre/Cre驱动的荧光报告工具小鼠结合,实现Itm2a谱系和Prrx1谱系同时的体内示踪和比较。结果显示Itm2a谱系和Prrx1谱系的骨膜细胞都能够参与骨折损伤修复,但标记了不同的亚群,其中Itm2a谱系的细胞对骨折过程中的软骨和成骨的贡献更高。

Itm2a阳性细胞作为骨折损伤修复过程中的祖细胞
为了深入研究Itm2a细胞类群在骨折损伤修复中的作用,研究人员首先对Itm2a阴性和阳性的骨膜细胞进行转录组测序,发现BMP信号通路在Itm2a阳性细胞中有明显的富集,通过和Bmp2 F/F小鼠的结合,实现在Itm2a谱系细胞中对Bmp2的基因敲除,随后对基因敲除小鼠的骨折损伤造模,发现BMP信号通路对Itm2a阳性细胞参与骨折损伤修复的重要性。同时对Lsd1在Itm2a谱系中的基因敲除或利用DTA小鼠清除Itm2a谱系细胞都会使得骨折愈合发生障碍。
此外,在人的骨骼样本中能够检测到ITM2A的表达,并且这群细胞具有更强的干细胞性质。Itm2a的膜蛋白特性表明Itm2a阳性细胞在骨折的临床治疗中具有应用潜力,Itm2a-CreER小鼠的构建为骨膜的相关研究提供了良好的动物模型。
中国科学院分子细胞科学卓越创新中心邢文晖博士和冯恒博士为本文共同第一作者。邹卫国研究员、周波研究员和冯恒博士为本文共同通讯作者。该研究得到了分子细胞科学卓越创新中心曾艺研究员、周斌研究员、赵允研究员,上海交通大学李保界教授的大力支持。经费支持来自中国科学院、国家自然科学基金委、科技部等。该研究得到分子细胞卓越中心公共技术服务中心动物实验技术平台、细胞分析技术平台和分子生物学技术平台的大力支持。