2024年9月20日,中国科学院动物研究所的邹振研究员团队、郑爱华研究员和海南医学院的夏乾峰教授在Nature Communications上发表了题为“Gut symbiont-derived sphingosine modulates vector competence in Aedes mosquitoes”的研究论文。 该研究揭示了白纹伊蚊(Aedes albopictus)和埃及伊蚊(Aedes aegypti)的肠道共生细菌Enterobacter hormaechei B17分泌的鞘氨醇可阻止寨卡病毒与宿主细胞膜的融合,显著降低病毒的传播能力。通过对伊蚊进行抗生素处理、肠道移植等实验,研究表明来自肠道共生菌的鞘氨醇有效地抑制了ZIKV的感染。此外,野外数据表明Eh_B17在白纹伊蚊中的定殖率更高,进一步增强了其抗病毒能力。该发现为开发新型抗病毒策略提供了潜在的应用前景。

研究背景: 白纹伊蚊(Aedes albopictus)和埃及伊蚊(Aedes aegypti)是多种重大病毒,如寨卡病毒(ZIKV)、登革热病毒(DENV)和基孔肯雅病毒(CHIKV)的主要传播媒介。然而,尽管埃及伊蚊是更为有效的传播媒介,研究发现白纹伊蚊在经过特定处理后也展现出较高的传播能力。为了探究这种传播能力差异的原因,该研究着重于白纹伊蚊肠道共生菌的作用,特别是细菌代谢产物鞘氨醇对病毒感染的调控作用。
一、肠道微生物调控蚊虫的病毒传播能力:通过对埃及伊蚊和白纹伊蚊进行寨卡病毒(ZIKV)感染实验,发现埃及伊蚊的病毒RNA水平和唾液病毒滴度明显高于白纹伊蚊。然而,当通过胸腔注射绕过中肠屏障时,两种蚊虫的病毒RNA水平无显著差异,表明肠道微生物在病毒传播能力差异中起着关键作用。抗生素处理实验进一步验证了这一点,抑制肠道微生物后,埃及伊蚊和白纹伊蚊的病毒感染率均显著上升,说明肠道共生菌对限制病毒侵入中肠屏障有重要作用(图1a, 1b, 1c, 1d)。

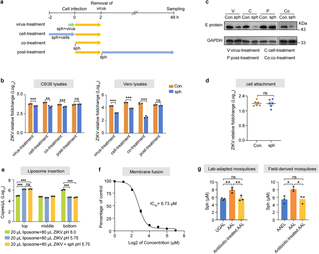
二、共生菌Enterobacter hormaechei B17的抗病毒作用:研究团队从野外采集的白纹伊蚊中分离出共生菌Enterobacter hormaechei B17(Eh_B17),并通过肠道移植实验发现,该菌株能够有效抑制埃及伊蚊体内的寨卡病毒。移植Eh_B17后,埃及伊蚊唾液中的病毒滴度显著下降,显示了Eh_B17在抑制病毒传播中的关键作用(图2b)。

三、鞘氨醇作为关键的抗病毒代谢产物:通过质谱分析和HPLC技术,研究表明Eh_B17分泌的鞘氨醇(sphingosine)是抑制病毒感染的关键代谢物。鞘氨醇通过阻止病毒与宿主细胞膜的融合,显著降低病毒感染水平,体外实验显示其半抑制浓度(IC50)为5.9 μM,表明其具有强大的抗病毒活性(图5)。

四、野外研究揭示共生菌的分布与蚊虫病毒传播能力的关系:通过对来自中国和泰国的野外采集蚊虫种群的研究,发现Eh_B17在白纹伊蚊中的定殖率显著高于埃及伊蚊。进一步分析显示,Eh_B17的丰度与病毒传播能力呈负相关,表明Eh_B17的定殖可能是白纹伊蚊传播寨卡病毒能力较弱的原因之一(图6b, 6c)。

创新点和意义:该研究首次发现肠道共生细菌分泌的鞘氨醇能够抑制寨卡病毒和登革热病毒的感染,阻止病毒与宿主细胞膜的融合。这一发现为蚊媒病毒传播的控制提供了新的策略,未来可通过利用共生细菌或其代谢产物开发有效的抗病毒措施,减少蚊媒病毒的传播。
展望: 尽管该研究揭示了鞘氨醇对病毒感染的抑制作用,但蚊媒的基因背景、免疫反应及其他共生细菌的影响(如沃尔巴克氏体)也可能影响病毒的传播能力。未来的研究应进一步探讨多因素之间的相互作用,尤其是在野外环境中验证鞘氨醇的广泛应用性和实际效果。
研究技术总览: 该研究使用了抗生素处理、肠道细菌移植、病毒感染实验、定量PCR检测、荧光标记技术、质谱分析以及高效液相色谱法(HPLC)等多种实验技术。
该研究论文第一作者是中国科学院动物研究所孙晓梅博士、王燕红副研究员和动物所袁菲;通讯作者是中国科学院动物所邹振研究员、中国科学院动物所郑爱华研究员和海南医学院的夏乾峰教授。研究获得了国自然科学基金的资助。完整作者信息:Xiaomei Sun 1,2,8, Yanhong Wang1,2,8, Fei Yuan1,8, Yanan Zhang1,2, Xun Kang3, Jian Sun 4, Pengcheng Wang4, Tengfei Lu1,2, Fanny Sae Wang 5, Jinbao Gu6, Jinglin Wang7, Qianfeng Xia 3 , Aihua Zheng 1,2 & Zhen Zou 1,2;完整单位信息:1State Key Laboratory of Integrated Management of Pest Insects and Rodents, Institute of Zoology, Chinese Academy of Sciences, Beijing, China. 2CAS Center for Excellence in Biotic Interactions, University of Chinese Academy of Sciences, Beijing, China. 3NHC Key Laboratory of Tropical Disease Control, School of Tropical Medicine, Hainan Medical University, Haikou, Hainan, China. 4Key Laboratory of Zoological Systematics and Evolution, Institute of Zoology, Chinese Academy of Sciences, Beijing, China. 5Faculty of Tropical Medicine, Mahidol University, Bangkok, Thailand. 6Guangdong Provincial Key Laboratory of Tropical Disease Research, Department of Pathogen Biology, School of Public Health, Southern Medical University, Guangzhou, China. 7Yunnan Tropical and Subtropical Animal Viral Disease Laboratory, Yunnan Animal Science and Veterinary Institute, Kunming, China.
原文链接: https://doi.org/10.1038/s41467-024-52566-1
微昆界投稿邮箱:weikunjie2024@163.com
科学评论员:叶方源-中国计量大学生科院教师;黄璐烨-中国计量大学生科院在读本科生